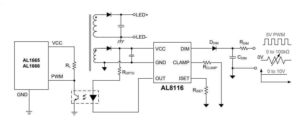
AL8116フレキシブルコントローラは、調整可能で正確なバイアス電流を提供するDIMピン出力を備えており、アクティブおよびパッシブの0〜10V調光器やポテンショメータに最適です。Diodes Inc.のAL8116 フレキシブル0-10V調光信号インターフェイスコントローラは、出力負荷サイクルの精度が±2.5%で、CLAMPピンに接続された抵抗を使用して最小出力負荷サイクルを調整できます。AL8116は、内部の自動復帰型過熱保護などの保護機能を備えています。
AL8116 フレキシブル0-10V調光信号インターフェイスコントローラは、プリント基板スペースを最小限に抑え、外部コンポーネントの数を減らすように設計されており、コンパクトなSOT26(タイプCJ)パッケージで提供されます。
特徴
- 広いVCC 動作範囲:10V〜56V
- 標準低動作電流:600µA
- 精密調光タイプ
- 0/1V~10V電圧電位
- 0.2k~10kHz PWM調光
- 0~100KΩポテンショメータ
- DIMピンの調整可能なバイアス電流源
- 正確な出力負荷サイクル許容差±2.5%
- 8%、6%、4%、2%の調整可能な最小出力PWMデューティークランプ
- チップ用内蔵過熱保護
- リードフリー、RoHS準拠
- ハロゲンとアンチモンフリー「グリーン」デバイス
アプリケーション
- 調光対応照明器具:0〜10V
- 調光式LED電源
- 調光制御装置
- 商業LED照明
- スマートLED照明
- 建築
- ハイベイ
- 照明電源
- レトロフィット・オフライン
- 街路灯
標準アプリケーション回路
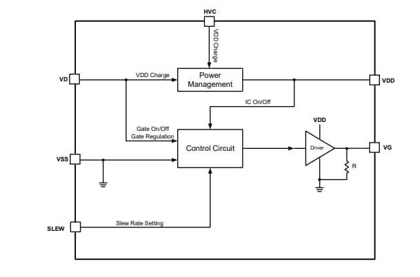
機能ブロック図
公開: 2020-05-05
| 更新済み: 2024-07-31

