Diodes Incorporated AL8859Q FlexPhase SPI昇圧コントローラ
Diodes Inc. AL8859Q FlexPhase SPIブースト・コントローラは、ハイパワー、高効率アプリケーション向けに設計された統合型2相SPI制御昇圧コントローラです。Diodes Inc. AL8859Qは、ハイビーム、ロービーム、日中走行ライト(DRL)、方向指示器、フォグランプ、静的コーナリングライト、その他の機能が統合されている適応型車載用LED照明システムをはじめとする高度電力アーキテクチャにおいて一次段として機能します。AL8859Qは、高電流LEDドライバの二次段と組み合わせると、複数のLEDストリングに電力を供給できる完全な照明モジュールソリューションを実現します。SPIベースのデジタルインターフェイスは、簡単なソフトウェア更新と構成調整をサポートし、幅広いシステム設計とアプリケーション・プラットフォームにおける柔軟性を保証します。これらのDiodes Inc. デバイスは、電流モード、電圧昇圧コントローラとして動作し、入力フィルタとしても機能するため、外付け部品の要件を最小限に抑えます。出力電圧は、SPIから完全にプログラム可能です。最大2つのデバイスを多相構成(1相、2相、3相、4相)で組み合わせることができ、フィルタリング性能を高め、ハイパワーシステムのBOMコストを削減します。AL8859Qは、ウェッタブルフランク V-QFN4040-24/SWP パッケージ(4mm×4mm)でご利用いただけ、はんだ付けと信頼性が向上しています。
特徴
- AEC-Q100 グレード 1
- 機能安全対応
- 4.5V~60Vの広い入力電圧範囲
- 標準出力電圧精度:±0.5%(50V時)
- ソフトスタート、高効率95%
- SPIプログラム可能な機能
- 最大4相制御
- 出力電圧安定化
- プログラム可能なスイッチング周波数
- スイッチング電流制限、過電圧
- 診断および保護レジスタ
- ワンタイムプログラミング (OTP)
- EMIを改善するスペクトラム拡散
- フェイルセーフ動作 (FSO) モード、単体モード
- V-QFN4040-24/SWP ウェッタブルパッケージ (4mm × 4mm)
- 完全無鉛でRoHSに完全準拠
- ハロゲンとアンチモンフリーの「グリーン」なデバイス
- 特定の変更制御を必要とする自動車アプリケーションに最適(AEC-Q100認定、PPAP対応、IATF 16949認定施設で製造)
アプリケーション
- 適応型LEDヘッドライト、DRL、フォグランプ
- ハイブリッドパワートレイン
- アクチュエータとポンプ
- 統合型USBポートシステム (IUPS)
- オーディオ、インフォテインメント
- ADASとレーダー
仕様
- VBBピン上のバッテリ電源電圧範囲:4.5V ~ 60V
- ロジック電源電圧範囲:3.1V ~ 3.5V
- VDD 電源電流範囲:1mA〜50mA
- 中電圧I/Oピン範囲:0V ~ 5V
- 入力電流センス電圧範囲:-0.1V ~ 1V
- 出力電流制限範囲:60mA ~ 350mA
- 最大シャットダウン電源電流:1μA
- システム発振器周波数範囲:7MHz ~ 13MHz
- 接合部動作温度範囲: -40°C ~ +150°C
- 動作周囲温度範囲: -40°C~+125°C
- 熱センサ
- 接合部対周囲熱抵抗:31.2°C/W
- 接合部対ケース(上部)熱抵抗:27.2°C/W
- 接合部対ケース(下部)熱抵抗:1.13°C/W
- 接合部対ボード熱抵抗:11.1°C/W
- 接合部対トップ特性評価パラメータ:0.18°C/W
- 接合部対ボード特性評価パラメータ:10.78°C/W
- ESD定格
- 2,000V人体モデル (HBM)
- デバイス帯電モデル (CDM) 750V
ピン図
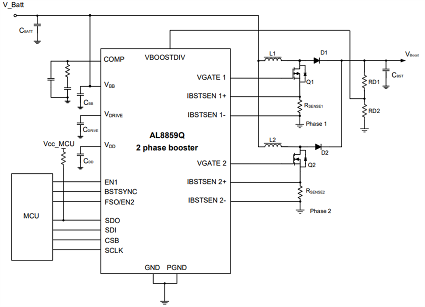
標準アプリケーション回路
機能ブロック図
その他の資料
公開: 2026-02-24
| 更新済み: 2026-03-13
