特徴
- 動作電圧:2.5V〜5.5V
- 動作温度:-40°C〜85°C
- パッケージサイズ:1.6mm x 1.0mm x 0.55mmのU-DFN1610-8(タイプAX)
- RDSON は17mΩで、2.5Aをサポート
- オフ時に負荷を放電
- 温度過昇保護
- 2つの過電流保護モード
- 短絡電流制限
- アクティブ電流制限
- リードフリー、RoHS完全準拠
- ハロゲンおよびアンチモンフリー「グリーン」デバイス
アプリケーション
- スマートフォン
- タブレット
- ノートブック
標準アプリケーション回路
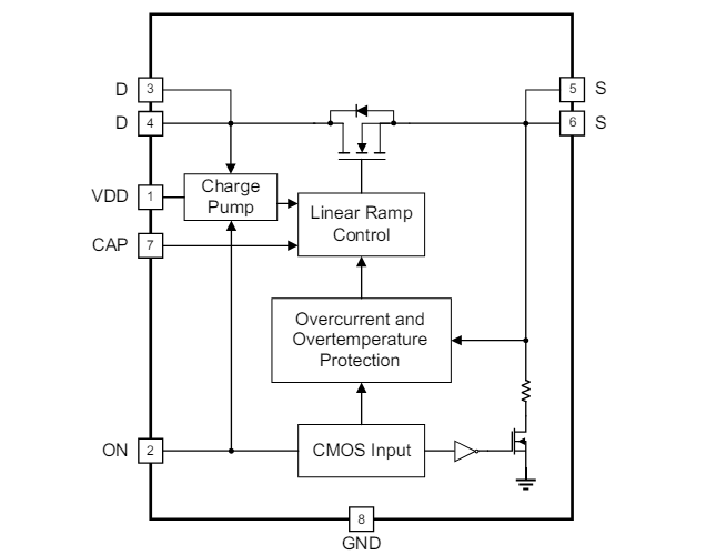
機能ブロック図
公開: 2024-06-26
| 更新済み: 2024-07-15

