Diodes Incorporated AP25810LQ USB Type-C DFPコントローラとパワースイッチ
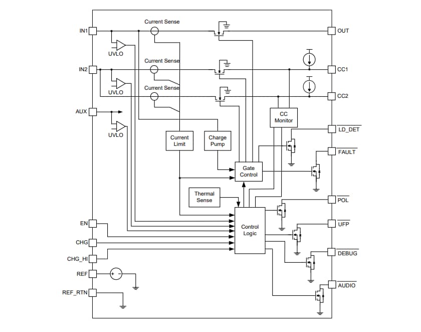
Diodes Incorporated AP25810LQ USB Type-C DFPコントローラとパワースイッチは、USB Type-C構成チャンネル (CC) ラインを監視するように設計されており、USBデバイスが接続されたタイミングを判断できます。上流側ポート (UFP) デバイスが接続されている場合、AP25810LQはVBUS に電力を印加します。パススルーCCライン経由で、選択可能なVバス電流ソース機能をUFPに通信します。電気的にマークされたケーブルを使用してUFPが接続されている場合、AP25810LQはVCONN 電力もケーブルCCピンに適用します。さらに、このスイッチは、USB Type-Cオーディオまたはデバッグアクセサリが接続された場合を識別します。Diodes Inc AP25810LQ下流側ポート(DFP) コントローラには、統合3A定格 USBパワースイッチが搭載され、装置が取り付けられていない場合の消費電力は0.7μA (標準)未満です。追加のシステム省電力は、UFPが接続されていない場合にUFP出力を使用してハイパワー5V電源を無効にすることで、S4およびS5システム電源状態で達成できます。このモードでは、このデバイスは、低消費電力状態(S4およびS5)で一般的にシステムのμCに電力を供給する低電圧供給(3.3V)を可能にする補助供給(AUX)から実行する能力があります。
AP25810LQ 30mΩパワースイッチには、Type-C電流レベルと一致する2つの選択可能な固定電流制限があります。スイッチが過電流または過温度状態の場合に、障害出力信号が発生します。LD_DET出力は、すべてのポートが高電流(3A)を同時に供給しない環境において、複数の大電流Type-Cポートの電源管理を制御します。
AP25810LQは、熱性能の向上を目的にパッドが露出しているスタンダードのグリーンW-QFN3040-20(Type A1)パッケージに格納されており、RoHSに準拠しています。
特徴
- USB Type-C Rev.2.0準拠DFPコントローラ
- コネクタの接続または取り外し検知
- CCでのSTD、1.5A、または3A機能アドバタイズメント
- 超高速極性判断
- VBUS アプリケーションと放電
- E-Marked" ケーブルへのVCONN アプリケーション
- オーディオおよびデバッグ付属品の識別
- 0.7μA(標準)ポートが接続されていない場合のIDDQ
- 3個の入力供給オプション
- IN1: USB充電供給
- IN2: VCONN 供給
- AUX:デバイス電源
- 電力ウェイクは、システム休止状態(S4)とOFF(S5)の電源状態で低消費電力をサポート
- 30mΩ(標準)高圧側MOSFET
- プログラマブル1.7Aまたは3.4A ILIM(±7.1%)
- ポートのパワーマネジメントによって、マルチポート全体の電源リソースの最適化が可能
- CC1/CC2ラインの過渡保護:
- IEC 61000-4-2接触放電±8kV
- IEC 61000-4-2エアギャップ放電±15kV
- 熱効率に優れた薄型パッケージ
- 完全無鉛でRoHSに完全準拠
- ハロゲンとアンチモンフリー「グリーン」デバイス
- AP25810LQは、特定の変更制御を必要とする車載アプリケーションに適しています。この部品はAEC-Q100認定、PPAP対応で、IATF 16,949認定施設で製造されています。
アプリケーション
- スリープ充電を目的としたノートブック・コンピュータでのUSB Type-Cホスト・ポート
- LCDモニタ/ドッキングステーションおよび充電クレードル
- USB Type-C壁充電器
標準アプリケーション回路
ピン割当
ブロック図
公開: 2022-10-17
| 更新済み: 2024-03-06
