外部コンポーネントの数は、Diodes Inc. AP62150で最小限に抑えられており、定ON時間(COT)制御によって実装されます。COTは、高速過渡応答、スムーズなループ安定化、低出力電圧リップルを達成します。また、AP62150は、電磁干渉(EMI)の低減を目的に最適化されています。
このデバイスには独自のゲートドライバスキームがあり、MOSFET電源ONおよび電源OFF時間を犠牲にすることなくスイッチングノードのリンギングに抵抗できます。これによって、MOSFETスイッチングに起因する高周波放射EMIノイズが低減されます。
AP62150には、低電圧ロックアウト(UVLO)、サイクル毎のバレー電流制限、熱シャットダウンといった保護回路が搭載されています。AP62150は、SOT563およびTSOT26パッケージでご用意があります。
特徴
- 4.2V~18V VIN
- 0.8V~7V出力電圧(VOUT)
- 1.5Aの連続出力電流
- 0.8V ±1%基準電圧(TA = +25°C)
- 135μA小自己消費電流(パルス周波数変調)
- 1.3MHzスイッチング周波数(VIN = 12V、VOUT = 5V)
- EMI低減を目的とした独自のゲートドライバ設計
- 保護回路図
- 低電圧ロックアウト(UVLO)機能
- サイクルバイサイクル・バレー電流制限
- 熱シャットダウン
- 完全無鉛および完全RoHS準拠
- ハロゲンとアンチモンフリー「グリーン」デバイス
アプリケーション
- 5Vおよび12V分配型電力バス供給
- フラットスクリーンTVセットとモニタ
- 白物家電と小型家電
- FPGA、DSP、ASIC電源
- ホームオーディオ
- ネットワークシステム
- ゲーミングコンソール
- 家庭用電子機器
- 汎用ポイント・オブ・ロード
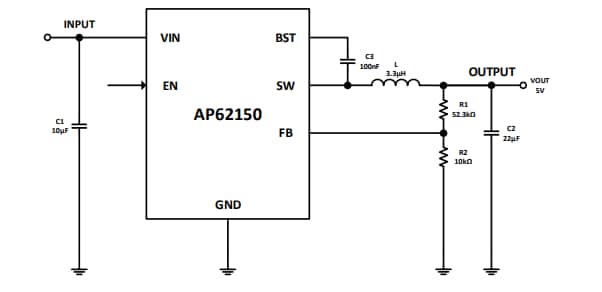
標準アプリケーション回路
公開: 2020-08-19
| 更新済み: 2024-08-14

