Infineon Technologies Power PROFET + 容量性負荷充電評価ボード
インフィニオン (Infineon) Power PROFET™ + 容量性負荷充電評価ボードは、インフィニオンのPower PROFET+ ファミリが、12V、24V、および48Vシステムにおける容量性負荷の安全かつ効率的なスイッチングをいかに実現するかを実証するために設計された、アプリケーション特化型の開発プラットフォームです。このボードは、電力分配、加熱システム、および制御されたコンデンサ充電を必要とするその他の負荷などの用途で、ハイサイドスイッチを扱うエンジニアに実用的なリファレンスデザインを提供します。本ボードは、大容量コンデンサの充電時に発生する大きな突入電流など、容量性負荷スイッチング特有の課題を解決するための外付け回路のコンセプトを提案しています。この設計により、ユーザーは目標電圧範囲に適したPower PROFET+ ハイサイドスイッチを使用して、容量性負荷スイッチング(CLS)ソリューションを評価できます。このインフィニオンの評価ボードには、プリチャージ時、短絡発生時、およびさまざまな実環境の負荷シナリオにおいて安全な動作を実現するために最適化された、詳細な回路図とPCBレイアウトが含まれています。また、本ボードは、異なる電力抵抗値がボードの充電挙動にどのような影響を与えるかを示すシミュレーション結果も提示しており、特定のコンデンサ容量やアプリケーション要件に合わせて設計を調整するための指針をユーザに提供します。
特徴
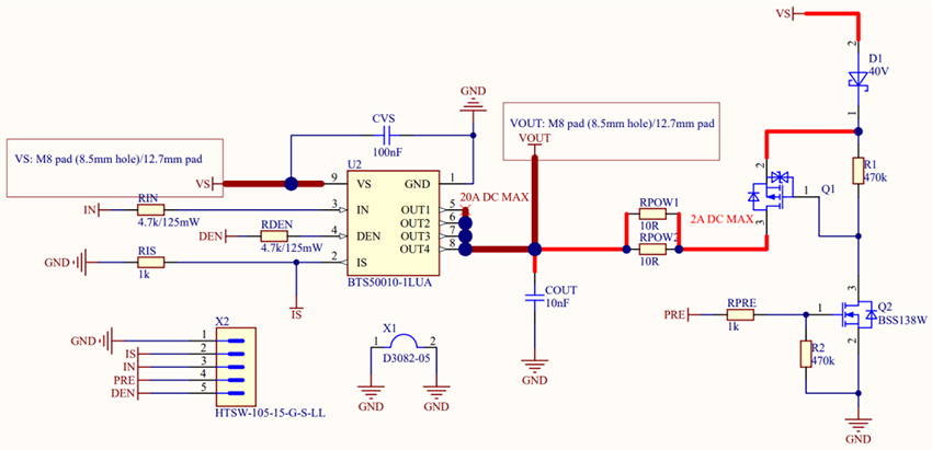
- BTS50010-1LUA Power PROFET™ + 12V パワースイッチIC搭載評価ボード
- 使用するPower PROFET™ +に応じて、12V、24V、48Vのアプリケーションに使用可能
- 要件に合わせて電力抵抗の調整が可能
- 入力電圧範囲3.1V~28V
- 入出力接続 - GNDフック、Power PROFET™ + 12VのISピン、ステータス監視をオン/オフするDENピン、入力をオン/オフするINピン、およびPチャネルMOSFETを駆動するPREピン
- 電力経路 - VSおよびVOUT接続を電力経路に利用可能
- PCB面積:68mm2
- 3x 独立したボードエリア
- プリチャージエリア
- 2x プリチャージパス用電力抵抗(RPOW1およびRPOW2)
- ボードをオンにするためのPチャネルMOSFET Q1およびNチャネルMOSFET Q2
- MOSFETを駆動する周辺コンデンサおよび抵抗器
- プリチャージ時間を調整するために電力抵抗の変更が可能
- ダイオードD1によるバッテリ逆接続保護を提供
- パワーエリア - BTS50010-1LUA 含む主電力経路
- デジタル入出力エリア - マイクロコントローラとのインターフェイス(GND、IS、IN、DEN、PREの各ピン)
- プリチャージエリア
アプリケーション
- 抵抗性、誘導性、容量性負荷に最適
- ヒーターシステム、ファン、ポンプなどの大電流負荷アプリケーションに最適
- 低周波数を備えたPWMアプリケーション
回路ブロック図
回路図
概要
公開: 2026-01-14
| 更新済み: 2026-01-27
