Broadcom HEDS-9930(E2/E2L)SPIプログラミングキット

ブロードコム (Broadcom) HEDS-9930 (E2/E2L) 評価ボードと併用するよう設計されたキャリブレーションキットです。HEDS-9930 (E2/E2L) ボードは、AEDR-9930 エンコーダASICのリファレンス設計として使用されます。これらのキットは、閉ループステッパモーター、小型モーター、アクチュエータ、産業用プリンタ、ロボット、PTZ(パンチルトズーム)カメラ、携帯型医療用機器、検眼機器、リニアステージなどに最適です。

アプリケーション

  • 閉ループステッパモータ―
  • 小型モータとアクチュエータ
  • 産業用プリンタ
  • ロボット工学
  • カードリーダー
  • Pan-Tilt-Zoom(PTZ)カメラ
  • ポータブル医療機器
  • 検眼装置
  • 線形段
     
     

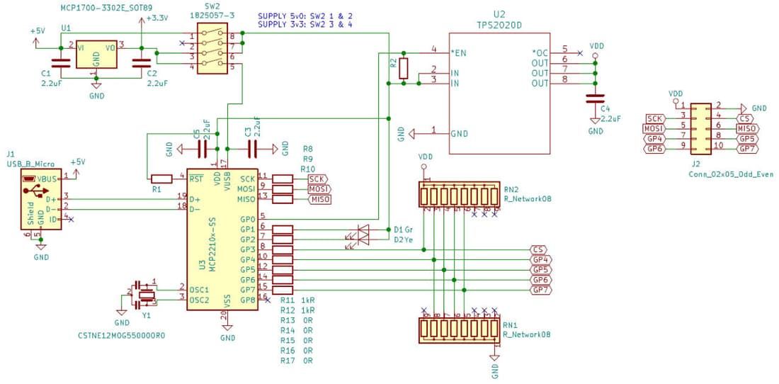
回路図

回路図 - Broadcom HEDS-9930(E2/E2L)SPIプログラミングキット
公開: 2025-04-15 | 更新済み: 2025-04-30