Analog Devices / Maxim Integrated MAXM20343/MAXM20344バックブーストパワーモジュール
Analog Devices MAXM20343/MAXM20344バックブーストHimalayaパワーモジュールは、超低自己消費電流、非反転バックブーストHimalayaモジュールで、統合インダクタが搭載されています。MAXM20343およびMAXM20344は、0.5V ~ 5.5Vの広い入力範囲で動作し、最大2.5Wの出力電力に対応しており、小型で低コストの入力および出力コンデンサを使用できます。出力電圧は、2.5V ~ 5.5Vの間で調整できます。このモジュールは、設計の複雑性と製造リスクを大幅に削減し、真のプラグアンドプレイ電源ソリューションを提供することで、市場投入までの時間を短縮します。Analog Devices MAXM20343/MAXM20344には、バック、バックブースト、ブーストの動作モードの間で遷移する独自の制御アルゴリズムが採用されており、出力電圧リップルにおける不連続性とサブハーモニクスを最小限に抑えます。どちらのモジュールも適応型周波数メカニズムを使用しており、軽負荷時の効率を向上させます。起動入力電圧が1.9Vと低いため、ユーザーはさまざまなソースからモジュールに電力を供給できます。また、最小動作電圧が0.5Vなので、ソースから可能な限り多くのエネルギーを抽出できます。MAXM20343には、出力電圧の高速減衰を目的としたシャットダウン時のアクティブ放電が備わっています。MAXM20344は、シャットダウン時のアクティブ放電を実現しませんが、プリバイアス出力電圧が搭載されたアプリケーションに対応しています。
特徴
- 使用が簡単
- 0.5V ~ 5.5Vの広い入力
- 調整可能な2.5V ~ 5.5V出力
- 最大2.5Wの出力電力
- 内部補償付
- 全セラミックコンデンサ、小型レイアウト
- 薄型でコンパクトな20ピン、3.5mm x 3.5mm x 1.45mm、uSLICパッケージ
- 柔軟性に富んだ設計
- ソフトスタート内蔵
- MAXM20344でのプレバイアス起動
- オープンドレイン入力 パワーグッド(INGOOD端子)
- オープンドレイン出力パワーグッド(PGOODピン)
- 高効率
- 95%のピーク効率性
- 軽負荷時の効率を向上させる適応型周波数
- 3.5μA自己消費電流
- 堅牢な動作
- 過電流および温度過昇保護
- 広範囲な動作温度:周囲動作温度-40°C ~ +125°C/接合部温度-40°C ~ +150°C
- CISPR32 Class B伝導および放射放出に準拠
- 降下、衝撃、振動規格 - JESD22 -B103、B104、B111に合格
アプリケーション
- 産業用センサ
- 低消費電力WAN
- ウェアラブルとIoT
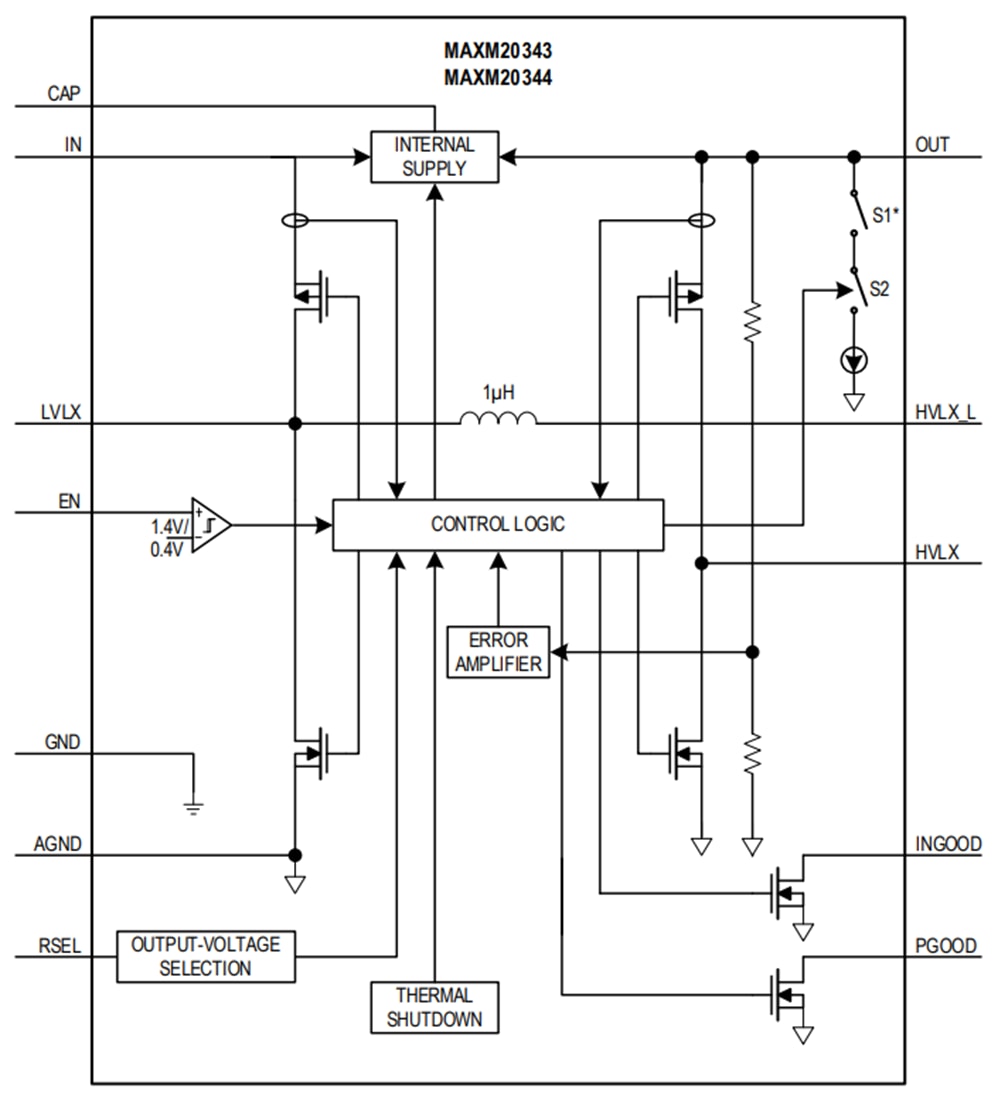
機能ブロック図
公開: 2025-01-10
| 更新済み: 2025-01-15
