Infineon Technologies BCR431U LEDドライバ評価ボード

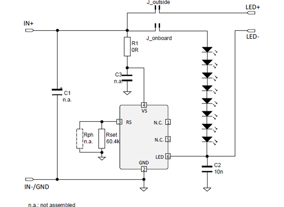
Infineon Technologies  BCR431U LEDドライバ評価ボード(DEMOBCR431ULVDROPTOBO1)は、 BCR431UドライバICを使用したリニアLEDドライバ回路のリファレンスデザインを実現しています。評価ボードには、PG-SOT23-6パッケージに搭載されたBCR431U、8つの白色LEDが直列に接続されており、必要なコンデンサと抵抗が含まれています。信号ピンへのアクセスを容易にするために、マルチメータ用のテストポイントが用意されています。

仕様

  • 入力電圧:24V
  • デフォルトRset :60.4kΩ
  • デフォルトLED電流:15mA
  • Rset 範囲:114kΩ〜24.9kΩ se
  • LED電流範囲:8mA〜36.5mA
  • 8xオンボードLED(直列接続)
  • ボード寸法:55.1mm x 33.7mm

スキーム図

回路図 - Infineon Technologies BCR431U LEDドライバ評価ボード
公開: 2020-05-13 | 更新済み: 2024-10-18