Infineon Technologies IR3899A バックレギュレータ
Infineon Technology IR3899Aバックレギュレータは、9A使い勝手の良い完全統合同期バックレギュレータです。このレギュレータには、補償フリー高速定On時間(COT)制御スキームが採用されており、設計労力を簡素化できます。IR3899AレギュレータIR3899Aは、汎用性の高いレギュレータで、600kHz~2MHzのプログラマブルスイッチング周波数範囲が備わっています。このレギュレータは、熱性能に優れた4mm x 5mmの小型PQFNパッケージで提供されます。このレギュレータは、サーバアプリケーション、ストレージ、テレコムとデータコム、分散型ポイントオブロード電源アーキテクチャ、人工知能といったアプリケーションに適しています。特徴
- 広い入力電圧範囲 4.3V~17V
- 高精度リファレンス電圧 (0.6V+/-0.5%)
- 高速COTエンジン、性能が強化されており外部補償不要
- モードオプション 連続導通モード(FCCM)、または軽負荷時(に消費電力を低減するための)ダイオードエミュレーションモード
- 600kHz~2MHzのプログラム可能切替周波数範囲
- 選択可能なOCP制限
- 電圧モニタ機能による入力可能
- PGOOD - パワーグッド出力
- モノトニックスタートアップ
- 2つの選択可能なソフトスタート時間
- 強化されたプレバイアス・スタートアップ
- サーマルシャットダウン
- 動作時のジャンクション温度範囲 -40°C < Tj < +125°C
- 小型、4mm x 5mm、PQFN
- ハロゲンフリーおよびRoHS準拠
- 使いやすい高速定On時間PWMエンジン
- 高い効率性
- 厳格な出力電圧レギュレーション
- 過渡応答
- 低BOM
アプリケーション
- サーバーアプリケーション
- ストレージアプリケーション
- テレコムおよびデータコム・アプリケーション
- 分散型ポイントオブロード電源アーキテクチャ
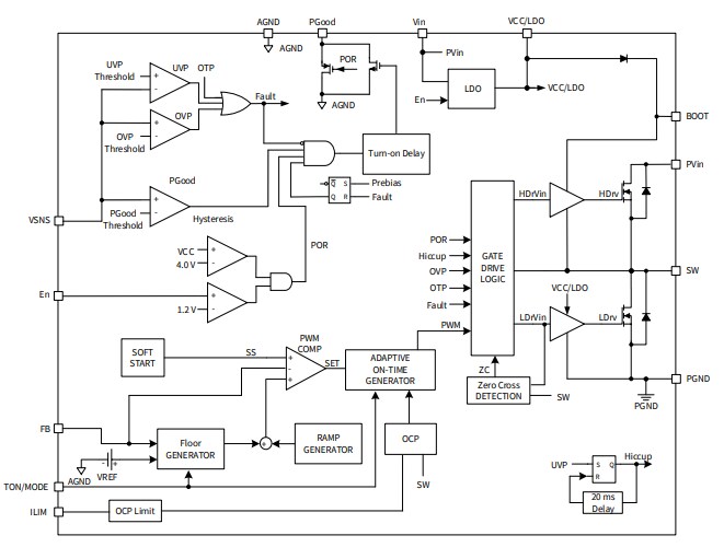
ブロック図
アプリケーション ブロック図
公開: 2021-09-14
| 更新済み: 2024-07-22
