Infineon Technologies PSOC™62パフォーマンスラインマイクロコントローラ
Infineon Technologiesのインフィニオン (Infineon) PSoC 62 パフォーマンスライン マイクロコントローラは、超低消費電力の40nmプラットフォームをベースとしており、Arm® Cortex®-M4とArm Cortex-M0+ CPUを組み合わせています。これらのデバイスには、低電力のフラッシュ技術、プログラム可能なデジタルおよびアナログリソース、さらにタッチや近接アプリケーション向けの最高水準の CAPSENSE™ テクノロジーが搭載されています。Infineon PSOC 62 MCUは、ハードウェア暗号アクセラレータ、メモリ、およびペリフェラル保護ユニットにより、プラットフォームアーキテクチャに組み込まれたセキュリティを提供します。PSOC62は、モノのインターネット、ウェアラブル、スマートホーム、産業用IoT、ポータブル医療機器などのアプリケーション向けに設計されています。PSOC62パフォーマンスラインは、BGA、WLCSP、QFN、TQFP などさまざまなパッケージで提供され、最大2MBのフラッシュ、1MBのオンチップSRAM、最大 104x の GPIO をサポートしています。特徴
- Arm Cortex-M4およびArm Cortex-M0+ CPU
- 低消費電力フラッシュ技術
- プログラム可能なデジタルとアナログのリソース
- CAPSENSEテクノロジー
アプリケーション
- タッチ
- 近接性
- IoT
- ウェアラブル
- スマートホーム
- 産業用IoT
- 携帯用医療機器
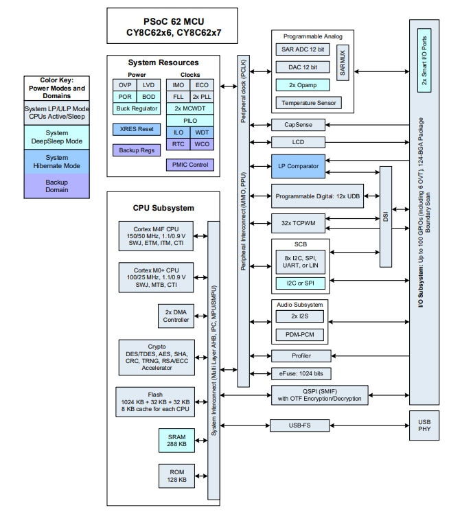
アーキテクチャのブロック図
公開: 2023-03-13
| 更新済み: 2026-03-25
