Infineon Technologies TLE9350BVSJ高速CAN FDトランシーバ
Infineon Technologies TLE9350BVSJ高速 CAN FD トランシーバーは、車載および産業用アプリケーションの HS CAN システムで使用されます。TLE9350BVSJは、ISO 11898-2:2016物理層仕様、SAE J1939、および SAE J2284 の要件を満たすように設計されています。TLE9350BVSJは、物理バス層とHS CANプロトコルコントローラとの間のインターフェイスとして、ネットワークの内部で生成される干渉からマイクロコントローラを保護します。非常に高いESD堅牢性と最適化されたRF耐性によって、サプレッサダイオードやコモンモードチョークといった保護デバイスを追加することなく車載アプリケーションでの使用が可能になります。TLE9350BVSJは、RoHS準拠、ハロゲンフリーPG-DSO-8パッケージでご用意があります。CANHおよびCANL出力信号の高対称性に基づいたInfineon TLE9350BVSJは、広い周波数範囲内で非常に低い電磁放射(EME) レベルを実現しています。TLE9350BVSJは、コモンモードチョークといった外付け回路を追加することなく、厳格なEMC試験制限を満たしています。レシーバの最適化された遅延対称性と組み合わされた最適化されたトランスミッタ対称性によって、TLE9350BVSJはCAN FDデータフレームをサポートできます。このデバイスは、ネットワークのサイズと固有の寄生効果に応じて、最大5Mbit/sのデータ伝送レートに対応しています。過熱保護、出力電流制限、またはTxDタイムアウト機能といったフェイルセーフ機能は、修復不可能な損傷からTLE9350BVSJおよび外付け回路を保護します。
特徴
- ISO 11898-2:2016および SAE J2284-4/-5に完全準拠。
- AEC-Q100準拠
- 最速5Mbit/sまでのCAN FDデータフレームのループ遅延対称性
- 非常に低い電磁放射 (EME) によって、追加のコモンモードチョークなしで使用可能
- マイクロコントローラ・インターフェイスへの電圧適応のためのVIO入力(3.3Vまたは5V)
- 優れたESD堅牢性
- TXDタイムアウト機能
- 非常に低いパワーダウン状態でのCANバス漏れ電流
- 5V STBでの自己消費電流:<18µA
- 温度過昇保護
- ISO 7,637およびSAE J2962-2規格に準拠した自動車トランジェントに対する保護
- 省電力モード
- パッケージ PG-DSO-8
- 感湿性レベル (MSL) 1
- 鉛フリー、ハロゲンフリー
- RoHS準拠、グリーン製品
アプリケーション
- エンジン制御装置 (ECU)
- 電動パワーステアリング
- トランスミッション制御装置(TCU)
- シャーシ制御モジュール
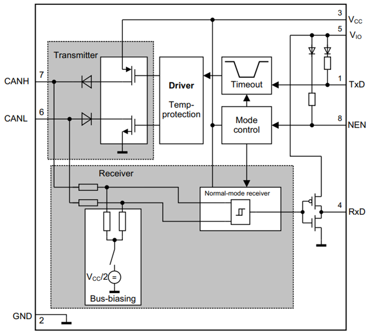
ブロック図
モード状態図
公開: 2024-03-18
| 更新済み: 2024-06-10
