Infineonワイヤレス充電ICは、高度にプログラム可能で、オンチップ32ビットArm® Cortex®-M0プロセッサ、128KBフラッシュ、16KB RAM、32KB ROMを備えています。さらに、このデバイスにはADC、PWM、タイマなどのさまざまなアナログおよびデジタルのペリフェラルも含まれています。アナログおよびデジタルのペリフェラルとともに完全プログラム可能MCUを組み込むことで、拡張可能なワイヤレス充電ソリューションが実現できます。
特徴
- 独自のプロトコルを使用した50Wワイヤレス電力伝送
- Qi v1.3.x準拠の拡張電力側面(EPP) と基本電力側面(BPP)トランスミッタ(MP-A2など)
- インバータ用の統合ゲートドライバ
- 周波数、負荷サイクル、可変電圧を使用したインバータ制御
- ハイパワー供給時にインターフェイス表面を冷却できるファン用の統合された降圧コントローラ
- 統合型FOD
- I2CおよびUART通信ポート
- 追加のDC/DCコンバータなしで、さまざまな入力構成(USB PD/PPS、20Vの固定DC入力)をサポート
- 統合型USB-PDコントローラ
- USB-PD 3.1バージョンをサポート
- プログラム可能な電源(PPS)モード
- QC 2.0/3.0とAFCのようなUSB PDレガシー充電プロトコルをサポート
- 統合された昇降圧コントローラにより、4.5V ~ 24Vの広い入力電圧範囲をサポート
アプリケーション
- 独自プロトコル電力(50W) を備えたワイヤレス充電パッド
- 産業用ワイヤレス充電アプリケーション
- 掃除機、ロボット、ドローン
- 家具と家庭用品
- ドッキング・ステーション
- Qi EPP (最大15W) 搭載のスマートフォン充電器
仕様
- 構成可能な保護
- 適応型FOD
- 過電流保護(OCP) と過電圧保護(OVP)
- 統合型ADC回路と内部温度センサによる過熱保護をサポート
- -40°C~+105°Cの拡張された産業用温度範囲
- 68リード QFN 8.0mm x 8.0mm x 0.65mm LD68B 5.7mm x 5.7mm EPADパッケージ
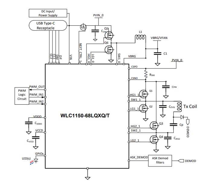
WLC1150のブロック図
代表的なアプリケーション
公開: 2023-03-17
| 更新済み: 2023-09-15

