不飽和検出回路は、SiC MOSFETの過電流状態を検出してソフトターンOFFを開始することによって、潜在的に有害なdV/dtイベントを防止します。ロジック入力は、TTLおよびCMOSとの互換性があります。この入力は、負のゲート駆動バイアス電圧であってもレベルシフトを必要としません。保護機能には、UVLOおよび熱シャットダウン検出があります。
IX4351NEは、熱的に強化された16ピンパワーSOICパッケージでご用意があり、-40°C~+125°Cの動作温度範囲に定格されています。
特徴
- 別途の9Aピークソースおよびシンク出力
- 動作電圧範囲-10V~+25V
- 選択可能な負のゲート駆動バイアスのための内部負の充電ポンプレギュレータ
- ソフトシャットダウン・シンクドライバによる不飽和検出
- TTL/CMOS互換入力
- 低電圧ロックアウト(UVLO)
- サーマルシャットダウン
- 開ドレイン障害出力
アプリケーション
- SiC MOSFETおよびIGBTの駆動
- オンボード充電器とDC充電ステーション
- 産業用インバータ
- PFC、AC/DC、DC/DCコンバータ
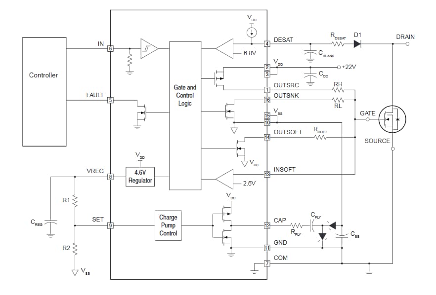
ブロック図
標準アプリケーション回路
公開: 2019-11-20
| 更新済み: 2023-12-12

