Lumissil IS32LT3146 Six-Channel Linear LED Driver
Lumissil IS32LT3146 Six-Channel Linear LED Driver is designed with a power resistor to shunt the power dissipation to optimize the thermal stress on the device. This LED driver offers sequential turn-on and traditional blink modes for turn signal light applications. A logic level at the SEQEN pin switches between these two modes. The channel-to-channel internal delay and startup delay times of the sequential turn-on are fully programmable using external resistors, and no microcontroller is required. The sequential turn-on mode can implement multiple device synchronization operations to realize more than six LED strings sequential turn-on.The IS32LT3146 LED driver operates within a 5V to 40V input voltage range and a -40°C to 150°C temperature range. This linear LED driver is available in the eTSSOP-20 package and is AEC-Q100 qualified. The IS32LT3146 LED driver is Lead-free and features a FAULTB pin for reporting fault conditions. Typical applications include sequential turn light, welcome light, and rear light.
Features
- Thermal shunt resistor to optimize the thermal stress of the device
- AEC-Q100 qualified
- Programmable sequential turn-on of each channel:
- ±5% timer accuracy
- Timing programmable by external resistors
- Stand-alone sequential turn-on timing for multiple devices operation (no signal wire connection
among the devices) - Synchronized sequential turn-on timing for multiple devices operation
- Sequential turn-on style selectable (one by one, two by two, three by three, or all simultaneous on)
- Single pin to select between sequential turn-on mode or traditional blink mode
- 6-channel current source driver
- Parallel outputs for higher current using multiple channels of a single IC or multiple ICs
- Robust fault protection with reporting:
- Fault modes selectable (“one fail all fail” or “one fail other on”)
- Single LED shorted and single resistor to set the detection threshold
- LED string open/short
- Current setting pin (ISET) open/short
- Thermal shutdown
- External UVLO setting for single LED short and LED string open detection
- FAULTB pin for failure reporting, allowing parallel bus connection
- Current slew rate control to optimize EMI performance
- Thermal roll-off – over junction temperature current derating
Specifications
- 5V to 40V wide input voltage range
- Adjustable constant output current set by a single resistor:
- 75mA maximum current per channel
- 450mA maximum current in parallel operation
- Low headroom voltage:
- 500mV maximum headroom at 25mA per channel
- 900mV maximum headroom at 75mA per channel
- -40°C to 150°C operating junction temperature range
Applications
- Sequential turn light
- Welcome light
- Rear light
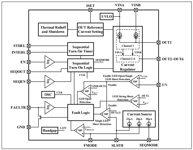
Functional Block Diagram
Typical Application Circuit
Additional Resource
公開: 2023-04-27
| 更新済み: 2023-08-10
