M5Stack Mini Dual Button Unit
M5Stack Mini Dual Button Unit offers a two-button design of different colors. The Mini Dual Button Unit communicates with M5Core through a GROVE B port. The M5Stack Mini Dual Button Unit allows pairing with the exact same mechanism. The input pin status can detect button status by simply capturing the high/low electrical level.Features
- GROVE interface, support UIFlow and Arduino
- Two Lego-compatible holes
- 60mm x 57mm x 17mm Package size
Kit Contents
- 1x Dual button unit
- 1x Grove cable
Applications
- Game controllers
- Remote control switches
Additional Resources
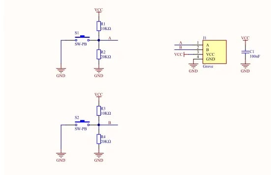
Schematic
公開: 2021-01-25
| 更新済み: 2022-03-11
