MACOM CMPA0527005F-AMPデモアンプ回路

Wolfspeed / Cree CMPA0527005F-AMPデモアンプ回路には、CMPA0527005F GaN MMICが活用されているテストボードが搭載されており、6リード・フランジ・パッケージで設置されています。CMPA0527005F GaN MMICは、パワーアンプを意図しており、50Vの動作電圧が特徴です。CMPA0527005F-AMP1デモアンプ回路は、動作電圧は28V、周波数範囲は2.7GHz~3.5GHzです。

特徴

  • Test board with CMPA0527005F GaN MMICs
  • Intended for power amplifiers
  • 50V operating voltage
  • 28V operating voltage
  • 2.7GHz to 3.5GHz frequency range
  • 6-leaded flange package

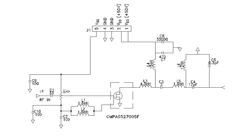
回路図

回路図 - MACOM CMPA0527005F-AMPデモアンプ回路
公開: 2019-05-07 | 更新済み: 2024-01-18