MEAN WELL DRDN-20/40 & ERDN-20/40シリーズ冗長モジュール
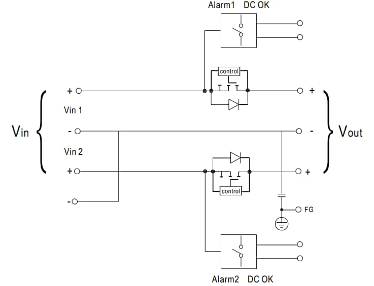
Mean Well DRDN-20/40およびERDN-20/40シリーズ冗長モジュールは、全体的なシステム動作の信頼性を向上させるためのバックアップ電源と併用されます。これらのモジュールは、5V(ERDN20のみ)/選択用の12V/24V/48V入力電圧が特徴で、N+1および1+1冗長システム、内蔵2レールDC入力接点、単一出力に対応しています。DRDN-20/40およびERDN-20/40モジュールには、MOSFETテクノロジーが採用されており、熱損失と入力および出力電圧の間の電圧差を低減できます。これらのモジュールは、-40°C~80°Cという極めて広い温度範囲で動作します。DRDN-20/40およびERDN-20/40モジュールは、半導体加工機器、工業制御、工場オートメーション、電気機械機器に適しています。特徴
- 1+1およびN+1冗長システムに対応
- 2チャンネル入力および1出力
- 5V/12V/24V/48Vシステムの冗長動作に最適
- 自由対流による冷却
- -40°C~80°C超ワイド動作温度
- 内蔵2チャンネルDC OK信号およびアラームリレー接点
アプリケーション
- 産業用制御システム
- 半導体製造装置
- ファクトリーオートメーション
- 電気機械装置
ブロック図
View Results ( 12 ) Page
| 部品番号 | データシート | 入力電圧 | 出力電流 - チャンネル1 | 取り付け様式 | 長さ | 幅 | 高さ | シリーズ |
|---|---|---|---|---|---|---|---|---|
| DRDN20-24 | ![]() |
19 V to 29 V | 20 A | DIN Rail Mount | 102 mm (4.016 in) | 32 mm (1.26 in) | 125 mm (4.921 in) | DRDN20 |
| ERDN20-12 | ![]() |
12 VDC | 20 A | Chassis Mount | 99 mm | 82 mm | 36 mm | ERDN20 |
| DRDN20-12 | ![]() |
9 V to 14 V | 20 A | DIN Rail Mount | 102 mm (4.016 in) | 32 mm (1.26 in) | 125 mm (4.921 in) | DRDN20 |
| DRDN20-48 | ![]() |
36 V to 60 V | 20 A | DIN Rail Mount | 102 mm (4.016 in) | 32 mm (1.26 in) | 125 mm (4.921 in) | DRDN20 |
| DRDN40-24 | ![]() |
19 V to 29 V | 40 A | DIN Rail Mount | 100 mm (3.937 in) | 55 mm (2.165 in) | 125 mm (4.921 in) | DRDN40 |
| DRDN40-48 | ![]() |
36 V to 60 V | 40 A | DIN Rail Mount | 100 mm (3.937 in) | 55 mm (2.165 in) | 125 mm (4.921 in) | DRDN40 |
| ERDN20-24 | ![]() |
24 VDC | 20 A | Chassis Mount | 99 mm | 82 mm | 36 mm | ERDN20 |
| ERDN20-48 | ![]() |
48 VDC | 20 A | Chassis Mount | 99 mm | 82 mm | 36 mm | ERDN20 |
| ERDN40-12 | ![]() |
12 VDC | 40 A | Chassis Mount | 97 mm | 97 mm | 36 mm | ERDN40 |
| ERDN40-24 | ![]() |
24 VDC | 40 A | Chassis Mount | 97 mm | 97 mm | 36 mm | ERDN40 |
公開: 2019-10-31
| 更新済み: 2023-09-08

