Microchip Technology MCP3901 Two-Channel Analog Front End
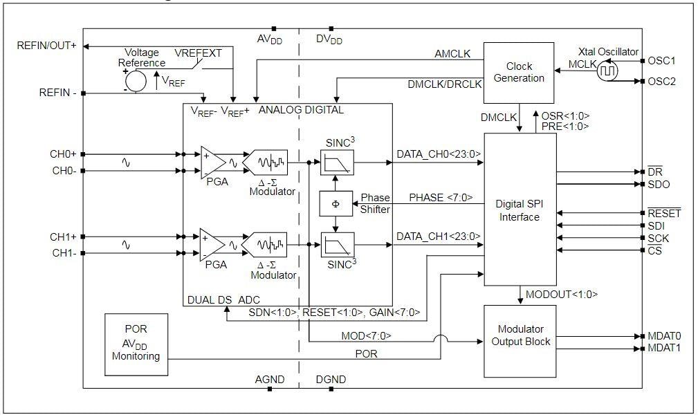
Microchip Technology MCP3901 Two-Channel Analog Front End (AFE) IC contains two synchronous sampling delta-sigma Analog-to-Digital Converters (ADCs) with proprietary multi-bit architecture. The MCP3901 analog front end includes two PGAs, phase delay compensation block, internal voltage reference, modulator output block, and high-speed 20MHz SPI compatible serial interface. This ADCs contain a proprietary dithering algorithm for reduced idle tones and improved THD. The MCP3901 analog front end is designed for use in energy metering or power measurement, automotive, portable instrumentation, and medical or power monitoring applications.Features
- Two synchronous sampling 16/24-bit resolution delta-sigma A/D converters with proprietary multi-bit architecture
- 91dB SINAD, -104dBc Total Harmonic Distortion (THD), 109dB Spurious-free Dynamic Range (SFDR) for each channel
- Programmable data rate up to 64ksps
- <2μA ultra-low-power shutdown mode
- -133dB crosstalk between the two channels
- 12ppm/°C low drift internal voltage reference
- Differential voltage reference input pins
- Separate modulator outputs for each channel
- Independent analog and digital power supplies:
- -4.5V to 5.5V AVDD
- -2.7V to 5.5V DVDD
- 14mW typical at 5V low-power consumption
- Small 20-lead SSOP and QFN Packages
- Industrial temperature ranges:
- Industrial: -40°C to 85°C
- Extended: -40°C to 125°C
Applications
- Energy metering and power measurement
- Automotive
- Portable instrumentation
- Medical and power monitoring
MCP3901 Block Diagram
公開: 2010-01-26
| 更新済み: 2022-03-11
