Atmel / Microchip ATmega64RFR2ワイヤレス・モジュール
Microchip Technology ATmega64RFR2ワイヤレスモジュールは、低消費電力CMOS 8ビット・マイクロコントローラで2.4GHz ISM(産業、科学、医療)無線帯域を対象とした高データレート・トランシーバと組み合わされたAVR拡張RISCアーキテクチャに基づいています。ATmega64RFR2は、1MHzあたり1MIPSに近い処理能力を提供し、処理速度に対して最適消費電力を通電します。統合無線トランシーバは、高データレート250kb/s~2Mb/s、フレーム対応、際立ったレシーバ感度、高送信出力電力を実現しており、非常に堅牢なワイヤレス通信を実現できます。ATmega64RFR2ワイヤレス・モジュールのAVRコアには、豊富な命令セットと32の汎用ワーキングレジスタが組み合わされています。すべての32レジスタは、演算論理ユニット(ALU)に直接接続されています。2つの独立したレジスタは、1クロックサイクルで実行される1命令でアクセスできます。結果として生じるアーキテクチャは、従来のCISCマイクロコントローラより最大10倍のスループットを達成していると同時に、コード効率が非常に高くなっています。このシステムには、内部電圧安定化と先進的な電源管理が搭載されています。漏れ電流が小さいことが特徴で、バッテリからの動作時間を長くできます。
この無線トランシーバは、完全統合ZigBeeソリューションで、最小限の外付け部品が使用されています。優れたRF性能と低コスト、小型、低電流消費が組み合わされています。この無線トランシーバNIは、水晶安定化フラクショナルNシンセサイザ、トランスミッタとレシーバ、拡散および逆拡散を伴うフルダイレクトシーケンススペクトル拡散信号(DSSS)処理が備わっています。ATmega64RFR2は、IEEE802.15.4-2011/2006/2003およびZigBee規格との互換があります。
ATmega64RFR2は、64Kバイトのインシステム・プログラマブル(ISP)フラッシュが特徴で、書き込み中の読取機能、2KバイトEEPROM、8KバイトSRAMが備わっています。オンチップISPフラッシュによって、従来の非揮発性メモリ・プログラマ、あるいはAVRコアで実行するオンチップ・ブート・プログラムを使用して、SPIシリアル・インターフェイスからシステム内でプログラムメモリを再プログラミングできるようになります。
ATmega64RFR2は、64パッドQFN (クワッド・フラット・ノーリード) RoHS準拠パッケージで販売されています。
特徴
- 高性能・低消費電力AVR 8ビット・マイクロコントローラ
- 高度なRISCアーキテクチャ
- 135の強力な命令
- 32x8汎用ワーキングレジスタ/オンチップ2サイクル乗算器
- 16MHzおよび1.8Vで最大16MIPSのスループット
- ハードウェア支援複数PANアドレス・フィルタリングによるネット・ワークサポート
- 高度ハードウェア支援による電力消費の低減
- 非揮発性プログラムとデータメモリ
- 64Kバイトのインシステム自己プログラマブル・フラッシュ
- 2KバイトEEPROM
- 3Kバイト内部SRAM
- JTAG(IEEE標準1149.1準拠)インターフェイス
- JTAG規格に応じた境界スキャン機能
- 豊富なオンチップデバッグサポート
- フラッシュ、EEPROM、ヒューズ、ロックビットの、JTAGインターフェイスからのプログラミング
- 周辺機能
- 複数のタイマ/カウンタ/ PWMチャンネル
- 独立した発振器が搭載されたリアルタイム・カウンタ
- 10ビット、330ks/s A/Dコンバータ、アナログ・コンパレータ、オンチップ温度センサ
- マスター/スレーブSPIシリアル・インターフェイス
- プログラマブル・シリアルUSART 2個
- バイト指向2-Wireシリアル・インターフェイス
- 高度割り込みハンドラ、省電力モード
- 個別のオンチップ発振器を搭載したウォッチドックタイマ
- パワーオンリセットと低電流ブラウンアウト検出器
- 2.4GHz ISM帯域向け完全低消費電力トランシーバ
- 高電力アンプは、TXスペクトルサイドローブの抑制によるサポートあり
- サポートされているデータレート: 250kb/s、500kb/s、1Mb/s、2MB/s
- RX感度: -100dBm、TX出力電力: 最高3.5dBm
- ハードウェア・アシストMAC(自動認識、自動再試行)
- 32ビットIEEE 802.15.4シンボル・カウンタ
- SFD検出、拡散; 逆拡散; フレーミング; CRC-16計算
- アンテナの多様性とTX/RX制御
- TX/RX 128バイト・フレームバッファ
- 位相測定サポート
- 2.4GHz ISM帯域を対象とした5MHzおよび500kHzチャンネル・スペーシングが備わっているPLLシンセサイザ
- ハードウェアセキュリティ(AES、真のランダムジェネレータ)
- 統合水晶発振器(32.768kHz & 16MHz、外部クリスタル必要)
- 38のプログラマブルI/Oライン
- AVR & RX/TX向け超低電力消費(1.8V~3.6V): 10.1mA/18.6mA
- CPUアクティブモード(16MHz): 4.1mA
- 2.4GHzトランシーバ: RX_ON 6.0mA / TX 14.5mA(最大TX出力電力)
- ディープスリープモード: <700nA @ 25°C
- スピードグレード: 最高16MHz @ 1.8V~3.6V範囲で、統合電圧レギュレータ搭載
- パッケージ
- 64パッドQFN(RoHS/完全グリーン)
- 温度範囲: -40°C~125°C 産業対応
アプリケーション
- ZigBee/IEEE 802.15.4-2011/2006/2003 – フル機能および低機能デバイス
- 汎用2.4GHz ISM帯域トランシーバ(マイクロコントローラ搭載)
- RF4CE、SP100、WirelessHART™、ISMアプリケーション、IPv6/6loWPAN
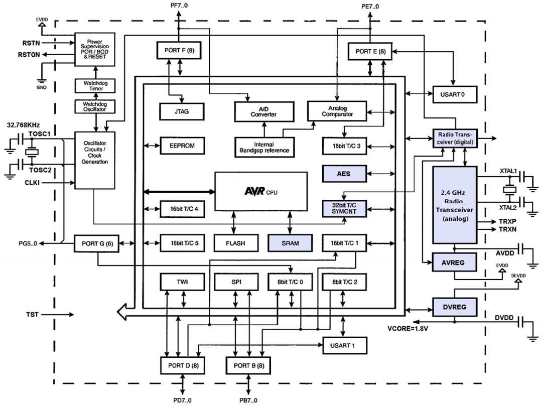
ブロック図
ピン指定
