Microchip Technology ATmega8 & ATmega8L 8ビットAVRマイクロコントローラ
ATmega8およびATmega8L 8ビットAVRマイクロコントローラは、低消費電力CMOS MCUで、AVR RISCアーキテクチャに基づいています。シングルクロックサイクルで強力な命令を実行することで、ATmega8およびATmega8L MCUはMHzあたり1MIPSに近いスループットを達成しており、システム設計者は消費電力と処理速度を最適化できます。ATmega8は、4.5V~5.5Vの動作電圧範囲および最大16MHzの動作速度が特徴です。この低消費電力ATmega8Lは、2.7V~5.5Vで動作し、最大8MHzの動作速度が備わっています。
Atmel® AVRコアには、豊富な命令セットと32の汎用ワーキングレジスタが組み合わされています。すべての32レジスタは、演算論理ユニット(ALU)に直接接続されており、1つのクロックサイクルで実行される1つのシングル命令で2つの独立したレジスタにアクセスできます。結果として生じるアーキテクチャは、従来のCISCマイクロコントローラより最大10倍のスループットを達成していると同時に、コード効率が向上しています。8ビットRISC CPUとインシステム自己プログラマブル・フラッシュをモノリシックチップに組み合わせることで、Atmel ATmega8およびATmega8Lは、組み込み制御アプリケーションを対象とした高い柔軟性に富んだ費用対効果の高いソリューションとなっています。
ATmega8およびATmega8L MCUは、Cコンパイラ、マクロアセンブラ、プログラムシミュレータ、評価キットなどが含まれている完全スイートのプログラムとシステム開発ツールでサポートされています。ATmega8およびATmega8Lマイクロコントローラは、28リードPDIP、32リードTQFP、32パッドQFN/MLFパッケージで提供されており、設計の柔軟性を目的としています。
特徴
- 高性能、低消費電力Atmel®AVR® 8ビット・マイクロコントローラ
- 高度なRISCアーキテクチャ
- ほとんどのシングルクロックサイクル実行での130の強力な命令
- 32 × 8汎用ワーキングレジスタ
- 完全静的動作
- 16MHzで最大16MIPSのスループット
- オンチップの2サイクルマルチプライア
- 高耐久性の非揮発性メモリセグメント
- 8KBのインシステム自己プログラマブル・フラッシュ・メモリ
- 512バイトEEPROM
- 1キロバイト内部SRAM
- 書込/消去サイクル: 10,000フラッシュ/100,000 EEPROM
- データ保持: 85°Cで20年/25°Cで100年
- 独立したロックビットが備わったオプションのブートコードセクション
- オンチップ・ブート・プログラムによるインシステム・プログラミング
- 真の読み取り/書き込み動作
- ソフトウェア・セキュリティのプログラミングロック
- 周辺機能
- 独立したプリスケーラと1つのコンペアモードを搭載した2つの8ビットタイマ/カウンタ
- 独立したプリスケーラ、コンペアモード、キャプチャモードを搭載した1つの16ビットタイマ/カウンタ
- 独立した発振器が搭載されたリアルタイム・カウンタ
- 3つのPWMチャンネル
- TQFPおよびQFN/MLFパッケージに収められた8チャンネルADC
- 8チャンネル10ビット精度
- PDIPパッケージに収められた6チャンネルADC
- 6チャンネル10ビット精度
- バイト指向の2線式シリアル・インターフェイス
- プログラマブル・シリアルUSART
- マスター/スレーブSPIシリアル・インターフェイス
- 個別のオンチップ発振器を搭載したプログラマブルウォッチドックタイマ
- オンチップアナログコンパレータ
- マイクロコントローラ特殊機能
- パワーオンリセットおよびプログラマブルブラウンアウト検出
- 内部較正済RC発振器
- 外部および内部割り込みソース
- 5つのスリープモード: アイドル、ADCノイズ低減、省電力、パワーダウン、スタンバイ
- I/Oとパッケージ
- 23のプログラマブルI/Oライン
- 28リードPDIP、32リードTQFP、32パッドQFN/MLF
- 動作電圧
- ATmega8: 4.5V~5.5V
- ATmega8L: 2.7V~5.5V
- スピードグレード
- ATmega8: 最大16MHz
- ATmega8L: 最大8MHz
- 電力消費@4MHz、3V、25°C
- アクティブ: 3.6mA
- アイドルモード: 1.0mA
- パワーダウンモード: 0.5μ
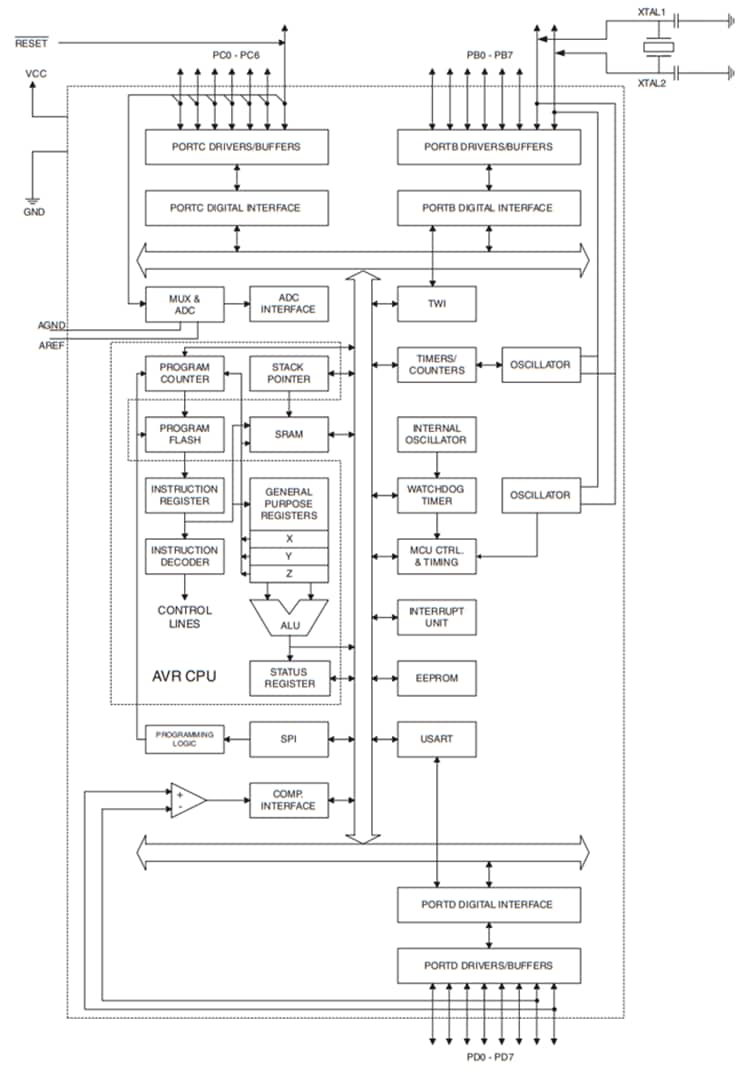
ブロック図
公開: 2018-04-20
| 更新済み: 2022-10-11
