Microchip Technology CEC1712暗号化内蔵コントローラ
Microchip Technology CEC1712暗号化内蔵コントローラは、低消費電力の集積組み込みコントローラで、強力な暗号化サポートを活用して設計されています。CEC1712は、高度に構成可能なミックスドシグナル高度I/Oコントローラアーキテクチャが特徴で、最適なコード実行とデータアクセスのための密結合メモリーが搭載された32ビットARM® CortexM4プロセッサコアが搭載されています。CEC1712の設計に組み込まれている機能には、実行時に使用可能な電源ON/ブートシーケンスとAPIを格納するために使用される内部ROMがあります。特徴
- セキュアブートが信用できるハードウェアベースのルートを実現
- 接続アプリケーションのための使い勝手の良いシームレス認証と暗号化機能
- 堅牢なハードウェア暗号サイファースイート
- 4KビットのユーザプログラマブルOTP
- AES128, AES192, AES256
- SHA-1, SHA-256, SHA-512
- RSA-1024 to RSA-4096
- ECDSA、EC-KCDSA、Ed25519
- 真の乱数発生器
- 単調カウンタ
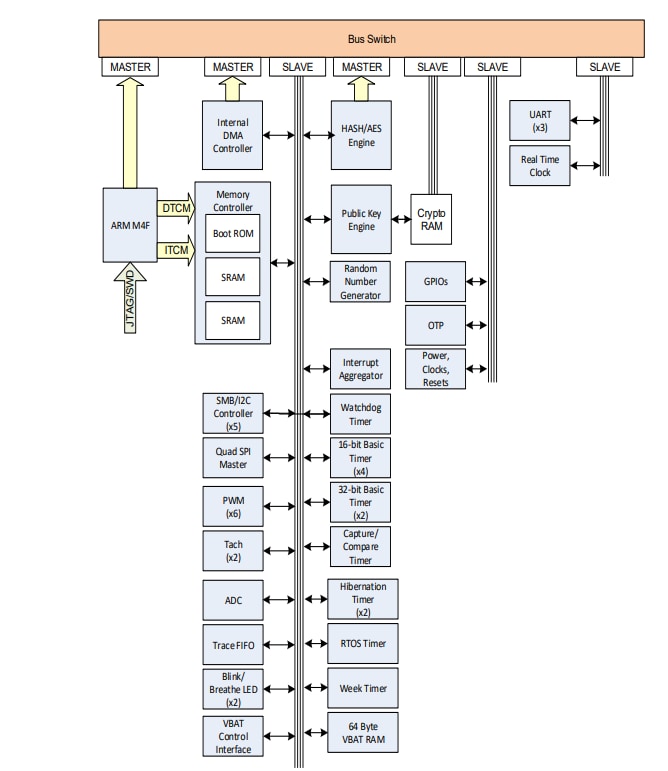
ブロック図
公開: 2021-02-12
| 更新済み: 2025-03-25
