Microchip Technology MIC24045 I²Cプログラマブル降圧型コンバータ
Microchip Technology MIC24045は、4.5V~19Vの入力電圧範囲が備わった効率性が高いI²Cプログラマブル5A同期降圧型コンバータとして提供されています。 設計者は、出力電圧、スイッチング周波数、マージニング、ソフトスタートスロープ、電流制限値、I²C経由のスタートアップ遅延といったさまざまなパラメータをプログラミングできます。MIC24045は、I²Cを介してステータス情報と豊富な診断にも対応しています。MIC2404の広いスイッチング周波数調整範囲、谷電流モード制御技術、高性能誤差アンプ、外部補償によって、高効率と小型ソリューションサイズの優れた能力の組み合わせを提供しています。 MIC24045は、熱効率の良い20ピン3mm x 3mm FQFNパッケージに格納されており、-40°C~+125°Cの動作接合部温度範囲があります。 MIC24045は、テレコミュニケーションやコンピューティングシステムに見られる複数電圧レールアプリケーション環境に理想的に適しています。MIC24045's wide switching frequency adjustment range, valley current-mode control technique, high-performance error amplifier, and external compensation provide a winning combination of high efficiency and small solution size. The MIC24045 is housed in a thermally-efficient, 20-pin 3mm x 3mm FQFN package with an -40°C to +125°C operating junction temperature range. The MIC24045 is ideally suited for multiple-voltage rail application environments found in telecommunication and computing systems.
特徴
- 4.5V to 19V Input Voltage Range
- 5A (maximum) Output Current
- I²C Programmable Output Voltage
- 0.64V to 5.25V in 5mV, 10mV, 30mV and 50mV steps
- High Efficiency (>95%)
- I²C Programmability of
- Soft-Start 0.16, 0.38, 0.76 and 1.5V/ms ramp rates
- Switching Frequency 310kHz, 400kHz, 500kHz, 570kHz, 660kHz, 780kHz, 1MHz, 1.2MHz
- Current Limits for 2A, 3A, 4A and 5A loads
- Output Voltage Margining -5%, +5%
- Start-up delays 0ms to 10ms
- ±1% Output Voltage Accuracy Over Temperature (0.64V to 1.95V)
- Supports Safe Start-Up with Pre-Biased Output
- Extensive Diagnostics through I²C Interface
アプリケーション
- Servers, Data Storage, Routers, and Base Stations
- FPGAs, DSP, and Low-Voltage ASIC Power
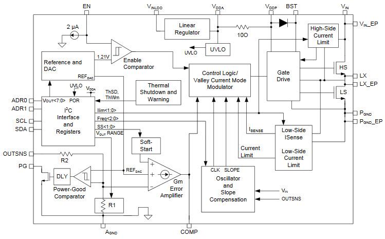
Functional Block Diagram
Typical Application
公開: 2016-09-15
| 更新済み: 2022-03-11
