Microchip Technology MIC4607A 3相MOSFETドライバ
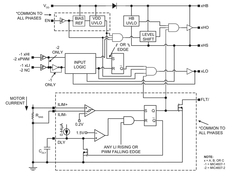
Microchip Technology MIC4607A 3相MOSFETドライバは、35nsの高速伝搬遅延時間と、1nFの容量負荷に対して20nsのドライバ上昇/下降時間を提供します。MIC4607AのTTL入力は、高側および低側の信号を個別に使用するか、単一のPWM入力を使用し、内部で高側および低側の駆動信号が生成される方式のいずれかを選択できます。高側および低側の出力は、いずれのモードでも重ならないことが保証されています。MIC4607Aは、ブランキングタイム挿入による過電流保護と、高側ゲートドライブブートストラップキャパシタを充電する高電圧内部ダイオードを備えています。高速・低消費電力のレベルシフターは、高側出力にクリーンなレベル遷移を提供します。MIC4607Aの堅牢な動作により、供給のグリッチ、高側のグラウンド以下でのリンギング、または高側での高速電圧遷移によって出力が影響を受けることはありません。低側および高側ドライバの両方に対して、低電圧保護が提供されます。MicrochipのMIC4607Aは、28ピンの4mm x 5mm VQFNパッケージに収められ、ウェットテーブルフランクがあり、湿度感度レベル1に対応しています。デバイスの接合部動作温度範囲は、-40°C〜+125°Cです。
特徴
- ゲートドライブ電源電圧:最大16V
- 追加のブランキングタイムを備えた強化された過電流保護
- 高側および低側のNチャネルMOSFETを、独立した入力または単一のPWM信号で駆動
- TTL入力閾値
- 内蔵ブートストラップダイオード
- 高速35ns伝播時間
- シュートスルー(貫通電流)保護
- 上昇下降時間:20ns(負荷:1000pF)
- 低電力消費
- 供給低電圧保護
- ジャンクション温度範囲:-40°C~++125°C
- AEC-Q100およびAEC-Q006規格に準拠して認定
アプリケーション
- 3相およびBLDCモータドライブ
- 3相インバータ
- 車載BLDCモータアプリケーション
標準アプリケーション回路
パッケージタイプ
機能図
入力ロジックブロック
公開: 2025-02-17
| 更新済み: 2025-06-23
