Mikroe MIKROE-3036 Nano Power 2 Click
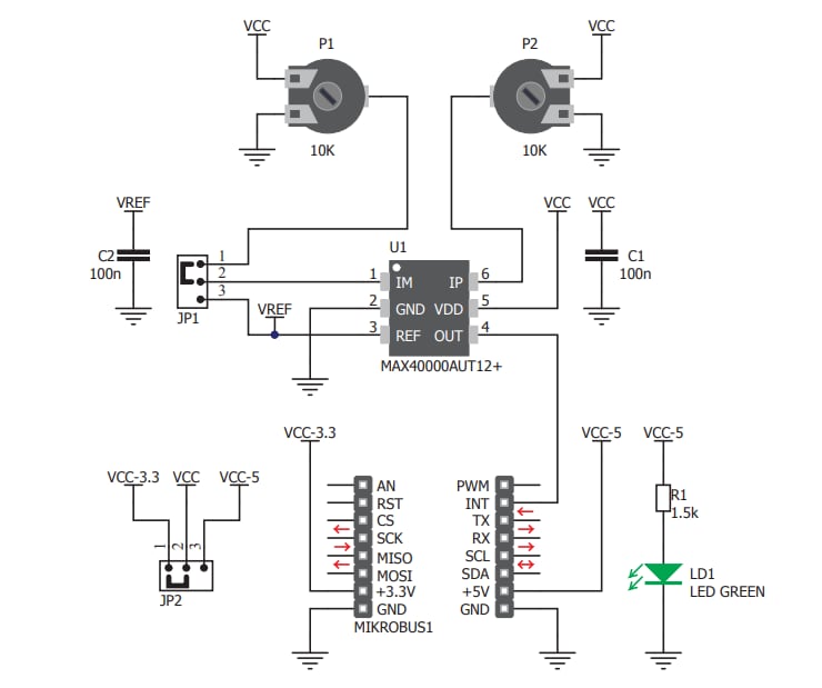
MikroElektronika MIKROE-3036 nano power 2 Clickは、消費電力が非常に低い電圧コンパレータで、ポータブルおよびバッテリ駆動アプリケーションを対象としています。このnano power 2 clickは、2本の入力ピンで印加される2つの電位差を検出します。MIKROE-3036は、違いを非常に正確に検出でき、内部ヒステリシスを採用することで両方の入力電圧が同等である場合に発生し得る振動を回避します。このデバイスは、1.2Vの内部固定リファレンスから入力電圧1つを選択できます。あるいは、両方の入力電圧をオンボード電位差計で設定できます。MIKROE-3036 click boardには、MAX40000AUT12+というラベルが付いている統合コンパレータICが装備されています。これは、Maxim Integrated製の内蔵リファレンスが搭載されているnanoPowerコンパレータです。同じICには複数のバリエーションがあり、使用されているICバリエーションいは、そのピンの1本に1.2Vのリファレンス電圧が備わっています。このリファレンス電圧は、コンパレータ入力に使用することができ、完全動作温度範囲全体で正確な基準電圧を実現しています。
特徴
- 2台の高品質ポテンショメータ
- ヒステリシスを採用することで入力電圧がお互いに近くなる場合に、不安定な動作を防止します。
- 1.2Vの正確なリファレンス電圧
- 違いを非常に正確に検出
アプリケーション
- 2本のコンパレータ・ピンの電圧レベルの比較
- 携帯用バッテリ駆動アプリケーション
MIKROE-3036 Click Board
MIKROE-3036 Nano Power 2 Clickの回路図
公開: 2018-07-09
| 更新済み: 2022-11-11
