Monolithic Power Systems (MPS) EVQ4340A-L-6040-00A Evaluation Board
Monolithic Power Systems (MPS) EVQ4340A-L-6040-00A Evaluation Board is designed to showcase the capabilities of the MPQ4340A-6040-AEC1 synchronous step-down switching regulator. This MPS board supports a wide input voltage range from 3.3V to 36V, making it suitable for various automotive applications, including those requiring 42V load dump tolerance. The board delivers up to 6A of output current with high efficiency, utilizing zero-delay pulse-width modulation (PWM) control for optimal transient response. The evaluation board features integrated high- and low-side MOSFETs, a low quiescent current of 1μA in shutdown mode, and multiple output voltage options. Additionally, the board includes thermal shutdown and over-current protection, ensuring reliable operation under demanding conditions. The EVQ4340A-L-6040-00A is fully assembled and tested, providing a comprehensive platform for evaluating the performance of the MPQ4340A-6040-AEC1.Features
- 3.3V to 36V input voltage (VIN) range
- 5V output voltage (VOUT)
- 6A maximum output current (IOUT)
- 95.1% peak efficiency, 89% typical
- 2.2MHz switching frequency (fSW)
- 8.3cm x 8.3cm x 1.3cm (LxWxH) size
Applications
- Automotive clusters
- Automotive infotainment
- Advanced Driver Assistance Systems (ADAS)
- Industrial power systems
Measurement Equipment Set-Up
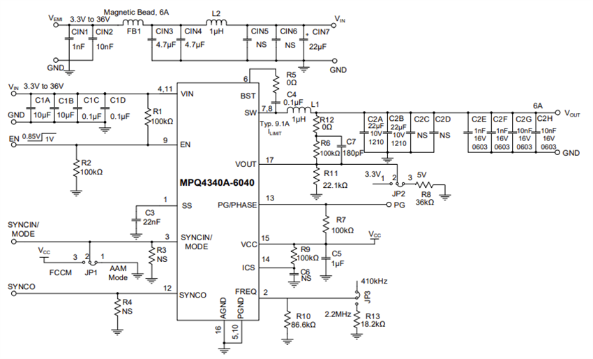
Schematic
公開: 2025-04-22
| 更新済み: 2025-06-24
