Monolithic Power Systems (MPS) MP3326A LED Drivers
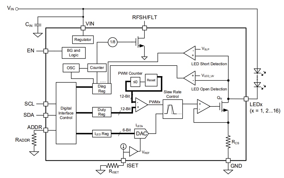
Monolithic Power Systems (MPS) MP3326A LED Drivers are 16-channel LED drivers that operate from 4.5V to 16V wide input voltage range. These LED drivers apply 16 internal current sources in each LED string terminal. An external current-setting resistor sets each channel's LED current (ILED). The MP3326A LED drivers support up to 10 cascaded ICs to drive the LED array. These LED drivers employ separate Pulse Width Modulation (PWM) dimming and analog dimming for each LED channel. These LED drivers also employ 12-bit PWM dimming and 6-bit analog dimming for each channel. The MP3326A LED drivers offer LED open protection, LED short protection, and Over-Temperature Protection (OTP). These LED drivers are available in a 4mm x 4mm QFN-24 package. Typical applications include RGB drivers, LED indicators, general displays, and LED backlighting.Features
- 4.5V to 16V wide input voltage (VIN) range
- 16x channels with maximum 80mA/channel
- LED current (ILED) configured via an external resistor
- 6-bit analog dimming for each channel
- 12-bit Pulse-Width Modulation (PWM) dimming for each channel
- 220Hz, 250Hz, 280Hz, or 330Hz selectable PWM dimming frequency (fPWM)
- Refresh signal output
- Digital interface
- 10x addresses configurable via an external resistor
- Configurable ILED slew rate
- 40μs phase shift
- Fault indicator
- LED open protection
- LED short protection with configurable threshold
- Under-Voltage Lockout (UVLO) protection
- Over-Temperature Protection (OTP)
- Available in a QFN-24 (4mm x 4mm) package
- Available in a wettable flank package
Applications
- RGB drivers
- LED indicators
- Instruments clusters
- General displays
- LED backlighting
Block Diagram
Typical Application Circuit
公開: 2024-05-13
| 更新済み: 2024-05-22
