Monolithic Power Systems (MPS) MP8886 Synchronous Buck Converters
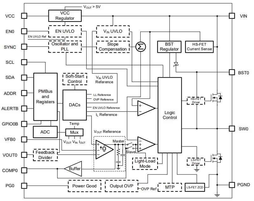
Monolithic Power Systems (MPS) MP8886 Synchronous Buck Converters are 45V input and dual-output synchronous step-down converters with a PMBus control interface and Multiple-Time Programmable (MTP) memory. These converters can achieve up to 3A of continuous output current (IOUT) for two channels, or up to 6A of continuous IOUT for a single channel. The MP8886 converters can control the output voltage via the PMBus serial interface, and the output voltage can be set between 0.6V and 24V. The PMBus interface can also be used to configure the transition rate, switching frequency (fSW), and power-saving modes. These buck converters offer various protection features, including VIN Under-Voltage Lockout (UVLO) protection, Over-Voltage Protection (OVP), Over-Current Protection (OCP), and thermal shutdown. The MTP memory of the MP8886 converters provides flexible configuration options. These converters can be paralleled with up to four phases, and have an automatic phase-shift function for applications with a higher IOUT. Typical applications include DC/DC power systems, USB Power Delivery (PD), and USB Type-C.Features
- Wide 4V to 45V input voltage (VIN) range
- Wide 0.6V to 24V output voltage (VOUT) range
- Output current (IOUT) range:
- Up to 3A dual output
- Up to 6A dual-phase, single output
- Up to 6A dual-phase, single inductor
- Up to 36A multiple paralleled ICs
- 150kHz to 2.2MHz Configurable fSW synchronized to an external clock
- Internal 62mΩ/34mΩ low RDS(ON) MOSFETs
- Frequency Spread Spectrum (FSS) for reduced EMI
- Output OVP, UVP, OCP, and thermal shutdown
- Low-Dropout (LDO) mode
- Telemetry readback for VIN, VOUT, input current (IIN), IOUT, temperature, and faults
- Configurable via the MTP:
- VOUT
- fSW
- Compensation network
- Output OCP, OVP, and UVP thresholds
- Input OVP and UVLO thresholds
- Selectable Advanced Asynchronous Modulation (AAM) mode and Forced Continuous Conduction Mode (FCCM)
- CRC Protection for MTP integrity
- Available in a TQFN-26 (5mm x 5mm) package
Applications
- DC/DC power systems
- USB Power Delivery (PD)
- USB Type-C
Block Diagram
Typical Application Circuit
Efficiency vs. Load Current
公開: 2025-04-22
| 更新済み: 2025-05-30
