Monolithic Power Systems (MPS) MPQ4322C Step-Down Converters
Monolithic Power Systems (MPS) MPQ4322C Step-Down Converters are synchronous, step-down switching converters with integrated internal high-side and low-side power MOSFETs. These converters operate at a configurable frequency range of 350kHz to 2.5MHz and are AEC-Q100 qualified. The MPQ4322C converters provide up to 2A of highly efficient output current (IOUT) with peak current control mode. These converters offer a 1μA shutdown current, allowing the converters to be used in battery-powered applications. The MPQ4322C converters operate at a 3.3V to 36V input voltage (VIN) range and 42V load dump tolerance. These step-down converters are available in QFN-12 (2mm x 3mm), QFN-12 (3mm x 4mm), and QFN-14 (2.5mm x 3.5mm) packages. The MPQ4322C converters are ideal for automotive infotainment systems, automotive clusters, advanced driver assistance systems, and industrial power systems.Features
- Optimized for EMC/EMI reduction:
- Frequency Spread Spectrum (FSS) modulation
- Symmetric VIN pinout
- CISPR25 Class 5 compliant
- 350kHz to 2.5MHz configurable switching frequency (fSW)
- MeshConnect™ flip-chip package
- Increases battery life
1μA shutdown current (ISD) - Additional features:
- Power Good (PG) output
- Forced Continuous Conduction Mode (FCCM)
- Low-Dropout (LDO) mode
- Over-current protection with hiccup protection
- Available in QFN-12 (2mm x 3mm), QFN-12 (3mm x 4mm), and QFN-14 (2.5mm x 3.5mm) packages
- Available in a wettable flank package
- Designed for automotive applications:
- 42V load dump tolerance
- Supports 3.1V for cold crank conditions
- Up to 2A continuous output current (IOUT)
- 3.3V to 36V operating input voltage (VIN) range
- -40°C to 150°C junction temperature (TJ) range
- Available in AEC-Q100 Grade-1
- High performance for improved thermals:
- 70mΩ/50mΩ integrated MOSFETs
- 65ns minimum on time (tON_MIN)
- 50ns Minimum off time (tOFF_MIN)
Applications
- Automotive infotainment systems
- Automotive clusters
- Advanced driver assistance systems
- Industrial power systems
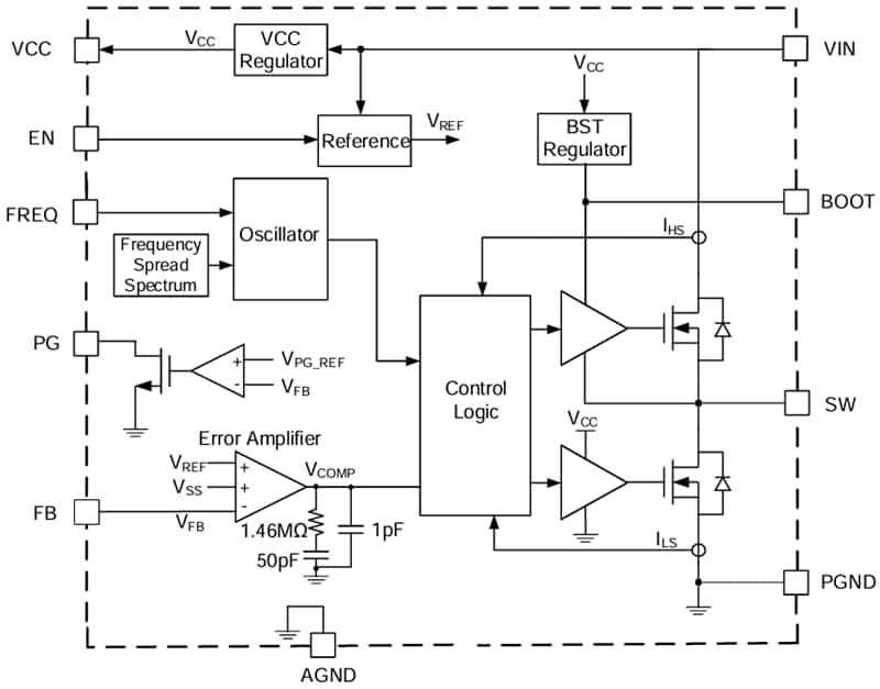
Block Diagram (Adjustable Output)
公開: 2025-04-25
| 更新済み: 2025-05-21
