Monolithic Power Systems (MPS) MPQ5066 Hot-Swap Protection Device

Monolithic Power Systems (MPS) MPQ5066 Hot-Swap Protection Device is designed to protect circuitry on its output from transients on its input. Additionally, the MPQ5066 protects its input from undesired shorts and transients coming from the output.

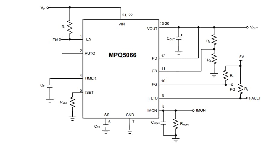
During start-up, the slew rate at the output of the MPS MPQ5066 Hot-Swap Protection Device limits the inrush current. An external capacitor connected to the SS pin controls the slew rate. The MPQ5066 Devices maximum output load is current-limited using a sense FET topology. A low-power resistor from the ISET pin to the ground controls the magnitude of the current limit.

The MPQ5066 features fault protections that include current limit protection, thermal shutdown, and damaged MOSFET detection. Both the current limit and thermal shutdown offer configurable auto-retry or latch-off mode. The device also provides undervoltage protection.

The MPQ5066 is housed in a QFN-22 (3mm x 5mm) package and is AEC-Q100 qualified.

Features

  • Integrated 7mΩ power MOSFET
  • Adjustable current limit (5A to 15A)
  • Output current measurement
  • ±10% Current monitor accuracy
  • Fast Response (200ns) for Short Protection
  • PG Detector and FLTB indication
  • PG Asserts low when VIN = 0V
  • Damaged MOSFET detection
  • External soft start
  • Under-voltage lockout
  • Thermal protection
  • Available in a QFN-22 (3mm x 5mm) package
  • Available in AEC-Q100 grade 1

Applications

  • Automotive infotainment
  • Automotive clusters
  • Advanced driver assistance systems
  • Automotive systems

Typical Application

Application Circuit Diagram - Monolithic Power Systems (MPS) MPQ5066 Hot-Swap Protection Device
公開: 2021-04-02 | 更新済み: 2022-03-11