PFCは、バーストモードでの非常に低い供給電流が特徴で、最小限のスタンバイ電力損失をもたらします。ライン電圧のゼロ交差領域近くのスイッチング周波数は、制御方式によって減少します。NEX8x088は、過電圧保護(OVP) 、サイクル・バイ・サイクル(CBC) 電流制限、オープンループ保護(OLP) 、過温度保護(OTP) 、ブラウンインおよびブラウンアウト保護を備えています。
ネクスペリア(Nexperia)NEX8x88 PFCは、SO8パッケージに格納されています。
特徴
- NEX83088/NEX83288 -トランジションモード(CrM/DCM)動作
- NEX83188 -マルチモード(CCM/CrM/DCM)動作
- 適応型可変オンタイム制御
- EモードGaN HEMTダイレクト・ドライブをサポート
- ライン電圧フィードフォワード
- 統合THD拡張回路
- 集積ダイナミック拡張回路
- スイッチング損失を最小化するバレー/ゼロ電圧スイッチング
- 損失を低減するための最大スイッチング周波数クランプ
- 堅牢な保護:
- VCC UVLO/OVP
- 出力OVP
- サイクル・バイ・サイクル(CBC)電流制限
- オープンループ保護(OLP)
- 過熱保護(OTP)
- ブラウンイン/ブラウンアウト
アプリケーション
- モニタまたはLCDテレビ
- パソコンの電源アダプタ
- USB電源供給クイック充電器
- 力率補正を必要とするすべてのOFFライン電化製品
仕様
- -40°C~150°Cジャンクション温度
- 電源電圧-0.3V~40V
- プラスチック、小型外形SO8パッケージ、8リード、1.27mmピッチ、4.9mm x 3.9mm x 1.75mmのボディでご用意あり
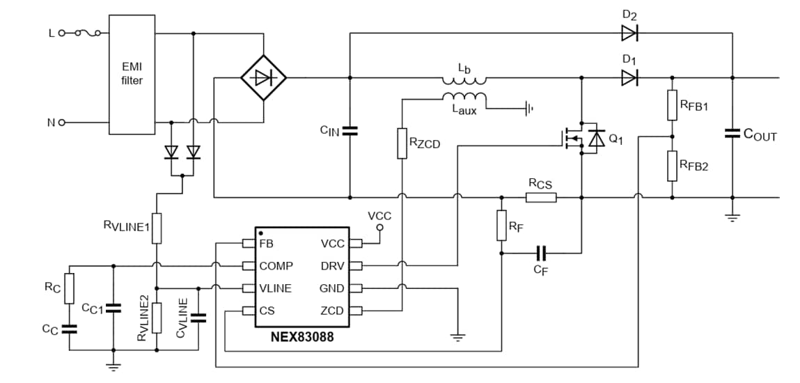
NEX83088標準アプリケーション
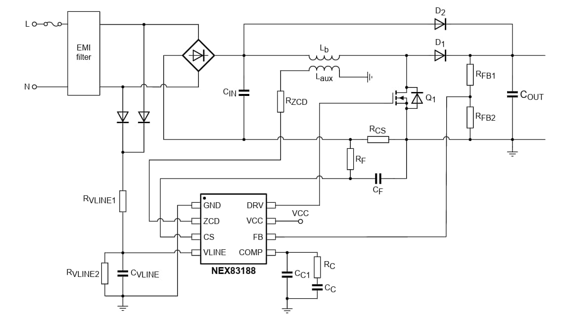
NEX83188標準アプリケーション
NEX83288標準アプリケーション
公開: 2025-11-17
| 更新済み: 2025-11-26

