onsemi FL7733AプライマリサイドLEDドライバ
Fairchildのプライマリサイド・レギュレーションLED ドライバ FL7733Aは、低~中出力LED照明器具コンバーターで必要な部品を最小限に抑える先進的なプライマリサイド・レギュレーション (PSR) 技術を搭載した高度な統合型PWMコントローラです。画期的なTRUECURRENT®技術を用いて、公差のほとんどない定電流出力を実現するこのLEDドライバを使うことで、厳格なLED照度要件を満たすユニバーサルラインでの電圧範囲という公差±1%未満の定電流(CC)設計を可能にします。FL7733Aは電源を入れたときの(ターンオン時)の変動を最小限に抑えることにより、ユニバーサルライン範囲で高力率、低THDを実現しています。内蔵の高電圧スタートアップ回路は、高速スタートアップと高いシステム効率をもたらしています。起動中、負荷適応型帰還ループ制御は定常状態を予想し、初期帰還条件を定常状態付近で設定し、LED電流がオーバシュートまたはアンダーシュートしないようにします。また、FL7733Aはシステムの高い信頼性のため、LEDの短絡/断線、出力ダイオードの短絡、検出抵抗器の短絡/断線、過度の高温などに対する強力な保護を実現します。特徴
- ±3% total constant current tolerance over all conditions
- ±1% over universal line voltage variation ±1% from 50% to 100% load voltage variation
- ±1% with ±20% magnetizing inductance variation
- Primary-Side Regulation (PSR) control
- 80VAC to 308VAC application input voltage range
- High PF of 0.9, and low THD of 10% over universal line input range
- Fast 200ms start-up (at 85VAC) using internal high-voltage start-up with VDD regulation
- Adaptive feedback loop control for startup without overshoot
- Protection
- LED short / open protection
- Output diode short protection
- Sensing resistor short / open protection
- VDD Over-Voltage Protection (OVP)
- VDD Under-Voltage Lockout (UVLO)
- Over-Temperature Protection (OTP)
- All Protections are Auto Restart (AR)
- Cycle-by-cycle current limit
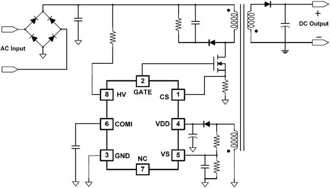
Block Diagram
Application Diagram
公開: 2014-10-29
| 更新済み: 2022-03-11
