![]() |
||
Fairchild Semiconductor FAN5400 USB規格準拠Li-Ion電池スイッチングチャージャーUSB規格準拠Li-Ion電池スイッチングチャージャーのFairchild Semiconductor FAN5400ファミリは、携帯デバイスのリチウムイオン電池のさらなる高速充電時間のニーズに対応しており、リニア充電器に関連する熱の課題を克服しています。Fairchild FAN5400ファミリは、Electronic Products China(EPC)により年間トップ10のDC-DCパワー製品アワードを受賞しています。Fairchild FAB540x電池切替充電器の充電パラメータと動作モードは、最大3.4Mbpsで動作するI²Cインターフェース経由でプログラミングが可能です。1.25Aの最大充電電流により高速充電時間が保証され、高い充電電圧精度(±0.5パーセント@25°C)以上によってバッテリのさらなる「上げ止まり」が可能になり、より長いバッテリ寿命が得られます。標準的な熱および短回路保護に加えて、FAN5400ファミリーは、USBポートでの未調整の過電圧状態に対して保護するために、入力に最大20V DCの耐性があります。これらのデバイスは、USBポートまたは5V AC / DCアダプタ経由のいずれかによる高効率な再充電を実現しており、再充電の間も熱を帯びません。これらのLi-Ion電池スイッチングチャージャーは、単一セルと並列セルのリチウムイオン電気の充電に理想的なソリューションであり、便利なUSBオンザゴー(USB-OTG)機能を実現すると同時にしながら従来のリニア充電器を上回る動作をします。
|
||
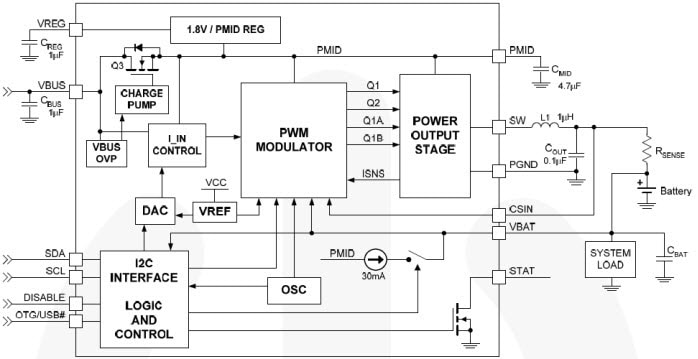
FAN5400のブロック図 ![]() |
||
応用回路 ![]() |
||
| FAN5400の概要ビデオ |
||
![]() |
公開: 2011-09-19
| 更新済み: 2022-07-14






