onsemi FPF2495CUCX IntelliMAX™ 28V負荷スイッチ
Onsemi FPF2495CUCX IntelliMAX™ 28V負荷スイッチは、高集積ソリューションを必要とするアプリケーション向けに設計された高度な負荷管理スイッチです。FPF2495CUCXスイッチには、調整可能な電流制限制御を備えた過電圧保護(OVP)および過電流保護(OCP)が提供されています。この負荷スイッチは、厳格なオフ状態の電流目標と高い負荷容量(<100F)を持つ、直流電源レールからの電源供給を受けた負荷を切断します。Onsemi FPF2495Cスイッチには、スルーレート制御された低インピーダンスのMOSFETスイッチ(最大100mΩ)と統合されたアナログ機能が含まれています。スルーレート制御されたオン特性により、立ち上がり時の突入電流や電力レール上の過剰な電圧降下を防止します。FPF2495Cスイッチには、ONおよびOFFの両方の状態で、VOUT からVIN への不要な逆方向電流を阻止する真の逆電流阻止(TRCB)機能が提供されています。この負荷スイッチは、高集積ソリューションが必要なアプリケーションに適しています。特徴
- TRCB機能
- OFF状態の間は出力放電なし
- FLAGBでのオープンドレインOCP
- 熱シャットダウン
- 不足電圧ロックアウト(UVLO)
- ロジックCMOS IOは、GPIOインターフェイスおよび関連電源要件に関してJESD76規格に適合
アプリケーション
- スマートフォン
- タブレットPC
- ストレージ
- DSLRカメラ
- ポータブル機器
仕様
- 入力電圧範囲:2.5V~5.5V(VIN)
- 絶対定格: ChatGPT 28V VOUT
- 調整可能な電流制限機能
- 0.05A〜2A(標準)
- 0.1A〜2A(精度10%)
- 0.1A未満(制度15%)
- RON 最大値:100mΩ(5VのVIN および1AのIOUT 時)
- 出力OVP:
- 最小5.6V
- 5.8V(標準)
- 最大6V
- 寸法1.21mm x 1.21mm
その他の資料
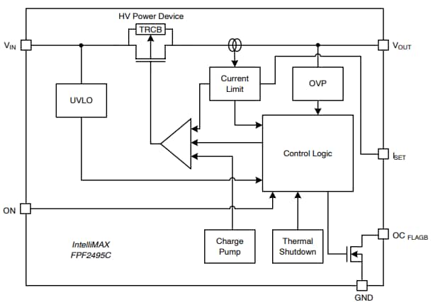
機能ブロック図
標準アプリケーションの回路図
公開: 2020-08-19
| 更新済み: 2024-05-29
