FPF2895Vは、±15%の電流制限精度、500mA~2Aの過電流範囲、±10%の電流制限精度に対応しています。さらに、選択可能なOVP、選択可能なON極性、選択可能なOCP動作といった柔軟性に富んだ動作が備わっている2A〜5Aの過電流範囲が特徴で、システム要件に応じて最適化できます。
特徴
- AEC-Q100認定済(Grade 2)
- 28V/5A機能
- 広い入力電圧範囲: 4V ~ 22V
- 超低オン抵抗
- 5Vおよび25°Cで標準27mΩ
- 外部RSETで調整できる電流制限
- 500mA ~ 5A
- OV1およびOV2ロジック入力を選択できるOVLO
- 5.95V ± 50mV
- 10V ± 100mV
- 16.8V ± 300mV
- 23V ± 460mV
- ON極性を選択可
- 過電流動作を選択可
- 自動再起動モード
- 電流源モード
- 真の逆電流遮断
- サーマルシャットダウン
- オープンドレイン障害FLAGB出力
- UL60950-1 & IEC 60950-1認証5A最大負荷
- 堅牢なESD機能
- 2kV HBM & 1kV CDM
- IEC 61000-4-2に準じた15kV空中放電および8kV接触放電
アプリケーション
- ラップトップ、デスクトップコンピューティング、モニタ
- パワーアクセサリ
- 車載用
代表的なアプリケーション
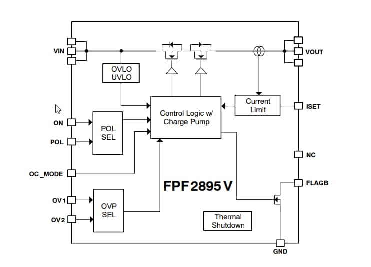
機能ブロック図
公開: 2019-11-07
| 更新済み: 2024-01-31

