特徴
- FlexRay 電気物理層仕様 Rev.3.0.1に準拠した高温シングルチャンネル・トランシーバです。
- 通常電力モードでFlexRayトランスミッタおよびレシーバとの最大10Mbit/s通信
- 60nsビットタイムをサポート
- リモートウェイクアップ検出用FlexRay低電力モードのレシーバ
- 全周波数範囲で優れた電磁感受性 (EMS) レベル
- 超低電磁放射(EME)
- バスピンは、>10kVのシステムESDパルスから保護される
- AEC-Q100認定およびPPAP対応
- 供給または供給条件の欠如の下での安全動作
- プロトコルコントローラとホスト(TxD、RxD、TxEN、RxEN、STBN、BGE、EN、ERRN)のためのインターフェイス・ピン
- 外部レギュレータの制御を目的としたINH出力
- ローカル・ウェイクアップ・ピンWAKE
- TxENタイムアウト
- BGE帰還
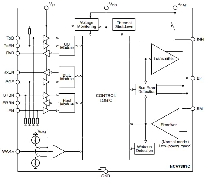
ブロック図
アプリケーション図
公開: 2020-12-15
| 更新済み: 2024-05-21

