onsemi NCP1239B65WG電源評価ボード

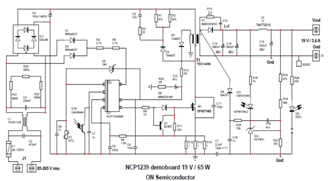
onsemi NCP1239B65WG電源評価ボードは、65W、19V、固定周波数電流モード・コントローラ・ボードで、ダイナミック自己電源が特徴です。最大35Vの供給範囲が備わっているこのコントローラは、ピーク電流モード制御で動作するジッタ65kHzまたは100kHzスイッチング回路をホストします。このボードは、タイマベースの障害検出が特徴で、過負荷と調整可能な補償での検出を保証します。

NCP1239B65WG評価ボードの回路図

回路図 - onsemi NCP1239B65WG電源評価ボード

ビデオ

公開: 2018-07-10 | 更新済み: 2022-10-31