Texas Instruments TLC69637-Q1 48チャンネルLEDドライバ

Texas Instruments TLC69637-Q1 48チャンネルLEDドライバは、最大16ビットの個々のピクセルレベルでのLED PWM制御を行うことが可能です。また、ピーク電流を制御するために、各チャンネルに追加の7ビットドット補正(DC)も実装されています。各デバイスは、シリアルペリフェラルインターフェイス(SPI)を介してデータストリームを共有し、最大511台のデバイスをサポートします。このインターフェイスは、同じグループのLEDドライバとソフトウェア互換性があり、LED電流とLEDの合計数に基づいてさまざまなアプリケーションシナリオに適用できます。

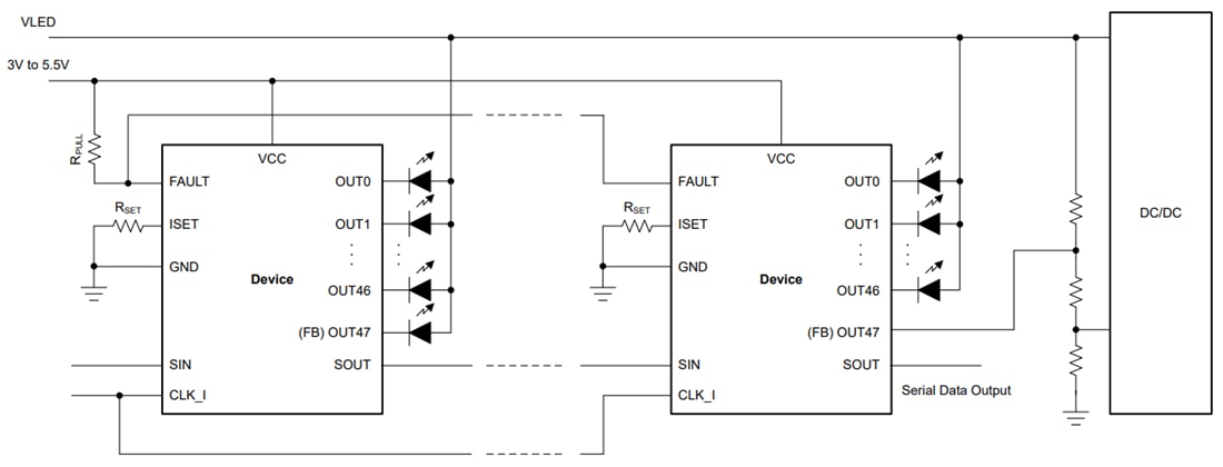
システム全体の電力効率を最適化するために、Texas Instruments TLC69637-Q1は、各チャンネルとデバイスのヘッドルーム電圧を最適化する適応型ヘッドルーム電圧制御(AHVC)方式を採用しています。DC/DCからのLED電源電圧を最適化するために、デイジーチェーンの最後のデバイスからのOUT47ピンのみをFBピンとしてプログラムする必要があります。

特徴

  • 車載アプリケーション向けにAEC-Q100認定済み
    • Grade 1: –40°C~125°C周囲動作温度
    • デバイスHBM分類レベルH1C
    • デバイスCDM 分類レベル C4B
  • 機能安全に対応しており、機能安全システムの設計を支援する文書を利用可能
  • 48個の電流シンクを内蔵
    • プログラマブル16ビットPWM/ハイブリッド調光
    • プログラマブル7ビットアナログドット補正(DC)
    • 最大出力電流/電圧:100mA/16V
  • 33MHz 発振器を内蔵
    • 500Hzでの16ビットPWM出力
    • 20KHzを上回るリフレッシュレートと拡張スペクトラム(ES)PWM
  • 高速通信
    • シリアルペリフェラルインターフェイス(SPI)
    • 最大17Mbpsのデータレート
  • 電力効率の最適化
    • 適応型ヘッドルーム電圧制御(AHVC)
    • デバイスのパワーセーブモード(PSM)
  • EMI緩和
    • インターフェイス:プログラマブルバッファ駆動能力
    • 電流シンク:位相シフト/スペクトラム拡散
  • 保護と診断:
    • LED:オープン/ショート検出/状態のチェック
    • 電流シンク:隣接ピンのショート/状態のチェック
    • インターフェイス:CRC/コマンドエラー/タイムアウトエラー
    • デバイス:低電圧/ISET範囲外/サーマルシャットダウン

アプリケーション

  • 車載用中央情報ディスプレイ
  • 自動車用クラスターディスプレイ
  • 車載用ヘッドアップディスプレイ

簡略図

回路図 - Texas Instruments TLC69637-Q1 48チャンネルLEDドライバ
公開: 2025-05-14 | 更新済み: 2025-05-23