Texas Instruments LM5168E同期整流降圧コンバータ

テキサス・インスツルメンツ (Texas Instruments)LM5168E同期整流降圧コンバータには、最大+150°Cまでの拡張温度範囲が備わっており、広い入力電圧範囲でレギュレーションを行います。広い入力電圧範囲によって、外部サージサプレッション部品の要件が最小限に抑えられます。制御可能な最短のオン時間は50nsで、大きな降圧率を使用できるため、48V公称入力から低電圧レールへの直接降圧変換が可能になり、システムの複雑性と設計のコストを下げることができます。

TI LM5168E同期整流降圧コンバータは、最低6Vの入力電圧ディップ時にも動作し、必要に応じて100%に近い負荷サイクルで動作します。これらの特徴により、LM5168Eは、幅広い入力供給範囲の産業用および高セル数バッテリパックアプリケーションに理想的です。ハイサイドおよびローサイドパワーMOSFETを内蔵したLM5168Eは、最大0.3Aの出力電流を供給できます。コンスタントオン時間(COT)制御アーキテクチャにより、スイッチング周波数はほぼ一定で、負荷およびライン過渡応答が非常に優れています。

LM5168Eは自動モードバージョンで使用でき、非常に低いIQとダイオードエミュレーションモード動作により、軽負荷時に効率性を実現します。

特徴

  • 高耐久性アプリケーションでの信頼性を目的に設計
    • 6V~115Vの広い入力電圧範囲
    • ジャンクション温度範囲:-55°C~++150°C
    • 内部ソフトスタート・タイマ: 固定3ms
    • ピークおよびバレー電流制限保護
    • 入力UVLOとサーマルシャットダウン保護
  • スケーラブルな産業用電源およびバッテリパック用に設計
    • 50nsの低い最小オンとオフ時間
    • 1MHzの可変スイッチング周波数
    • ダイオードエミュレーションにより軽負荷時の効率性を向上
    • 自動モードでの10JAスリープ電流
    • シャットダウン時静止電流:3JA
    • LM5164LM5163LM5013とのピン対ピン互換性あり
    • LM5017およびLM34927と類似のピン配列と機能性
  • 機能安全対応
    • 機能安全システム設計を支援する文書を利用可能
  • 統合により設計のサイズとコストを低減
    • COTモード制御アーキテクチャ
    • 1.9ΩのNFET降圧スイッチを内蔵
    • 0.71ΩのNFET同期整流器を内蔵
    • 1.2Vの内部基準電圧
    • ループ補償部品は不要
    • VCCバイアスレギュレータとブートダイオードを内蔵
    • オープンドレイン電源正常インジケータ
    • SOIC PowerPAD™-8集積回路パッケージ、1.27mmピンの間隔

アプリケーション

  • 宇宙 - 太陽光ソース、ストレージ
  • 航空宇宙および防衛 - スマート軍用品、アクチュエータ
  • 航空電子工学 - センサ画像処理、レーダー

標準的な降圧コンバータ回路図

回路図 - Texas Instruments LM5168E同期整流降圧コンバータ

降圧コンバータの効率性

パフォーマンスグラフ - Texas Instruments LM5168E同期整流降圧コンバータ

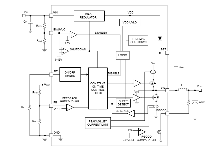
機能ブロック図

ブロック図 - Texas Instruments LM5168E同期整流降圧コンバータ
公開: 2026-01-06 | 更新済み: 2026-01-11