Qorvo QPC3025EVB-01評価ボード

Qorvo QPC3025EVB-01は、高電力SOI、SPDTスイッチであるQPC3025の機能を評価するように設計されている3層PCBボードです。QPC3025EVB-01評価ボードは、テストと組立が完了しています。QPC3025EVB-01評価ボードは、30MHz~4200MHzの周波数範囲および2.7V~5.5Vの動作供給電圧範囲で動作します。

PCBレイアウト

ロケーション回路 - Qorvo QPC3025EVB-01評価ボード

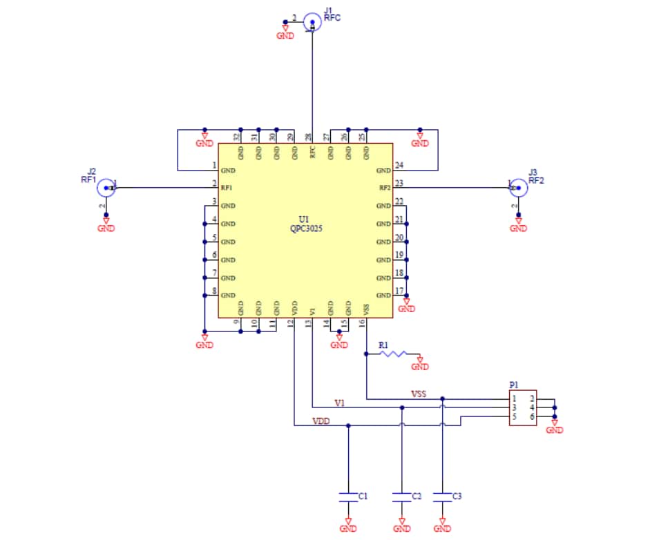
回路図

回路図 - Qorvo QPC3025EVB-01評価ボード
公開: 2018-09-14 | 更新済み: 2023-02-01