Qorvo QPD1004AEVB評価ボード

Qorvo QPD1004AEVB評価ボードは、QPD1004AGaN-on-SiC入力整合トランジスタ用に完全に組み立てられたRF評価ボードで、 100MHz~1GHz帯におけるデバイス特性評価と増幅器のプロトタイピングを高速化するために専用設計されました。このボードは、デバイス’の50Ω入力マッチを実装し、ターゲット帯域全体で最適な電力と効率を実現するため、オンボードで調整可能な出力ネットワークを提供します。一般的な使用事例には、通信、レーダー、およびテスト電子機器向けの広帯域および狭帯域RFパワーステージなどがあります。

特徴

  • RO4350B プリント基板材質、20mil厚、0.5oz銅張
  • 全体のサイズ:3.98 “x 3.98”
  • 周波数範囲:100MHz~1GHz
  • リニアゲイン:20.8dB(標準)
  • 3dB圧縮時における標準出力電力:44.7dBm
  • 3dB圧縮時の標準的な減衰効率:66.7%
  • 3dB圧縮時の標準ゲイン:17.8dB

アプリケーション

  • 防衛用レーダー
  • 陸上移動および軍事無線通信
  • 試験装置
  • 広帯域または狭帯域アンプ
  • 妨害器

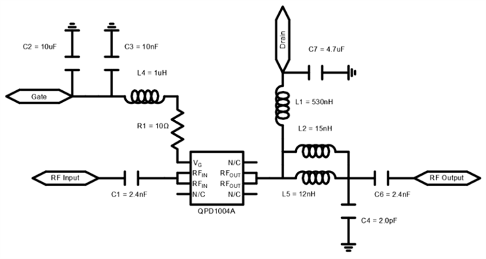
回路図

回路図 - Qorvo QPD1004AEVB評価ボード
公開: 2026-01-13 | 更新済み: 2026-01-19