Qorvo QPF4219EVB01評価ボード

Qorvo QPF4219EVB01評価ボードは、Wi-Fi 5 (802.11ac) システム向けに設計されたQPF4219統合フロントエンド・モジュールを評価します。この評価ボードは、テストと組立が完了しています。このボードは、802.11ac/b/g Wi-Fiプロトコルをサポートしています。QPF4219モジュールは、2.4GHzパワーアンプ (PA)、レギュレータ、単極ニ投スイッチ (SP2T)、バイパス式低ノイズ・アンプ (LNA)、 DCパワー検出器が単一デバイスに統合されています。

特徴

  • Wi-Fi 5 (802.11ac) システム向けに設計されたQPF4219x統合FEMを評価します。
  • 組立とテストが完了
  • 802.11Ac/b/g Wi-Fiプロトコルに対応

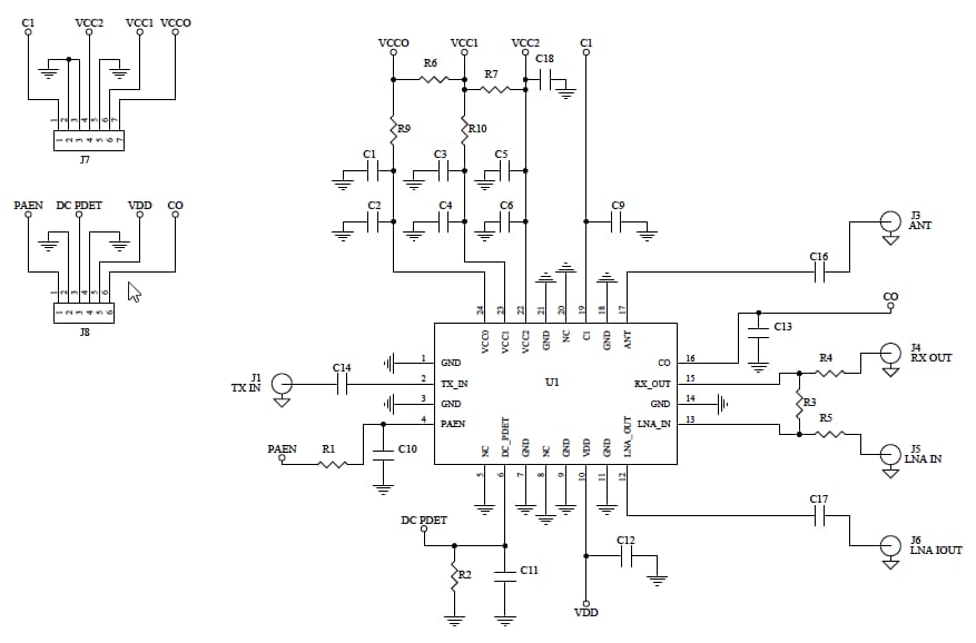
ブロック図とレイアウト

ブロック図 - Qorvo QPF4219EVB01評価ボード
公開: 2019-03-20 | 更新済み: 2023-11-10