特徴
- 帯域幅範囲:50MHz〜4000MHz
- 低電力消費
- 電源電圧範囲(VDD):5V〜10V
- 電源電流範囲(IDD):85mA〜120mA
- 帯域幅全体にわたるゲイン:20dB
- 動作温度範囲:-40°C~+85°C
- 外部レジスタで調整可能なバイアス
- 低ノイズ指数
- 1.2dB(1.2GHz時)
- 1.5dB(3.25GHz時)
- 高直線性OIP3
- 33.7dBm(1.2GHz時)
- 31.1dBm(3.25GHz時)
アプリケーション
- ケーブル、地上波、衛星用LNA
- CATVアンプ
- 光学ノード
- ケーブルモデム
- セットトップボックス
- ホームゲートウェイ
- シングルエンドゲインブロック
ブロック図
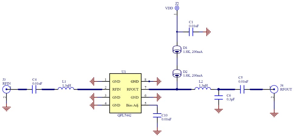
標準アプリケーション図
公開: 2020-09-24
| 更新済み: 2024-08-26

