ISL80020、ISL80020A、ISL80015、ISL80015Aコンバータは、効率を最大化するために非常に低rDS(ON) MOSFETを内蔵しています。ハイサイドMOSFETはPMOSであるため、ブートコンデンサが不要になり、外付け部品点数が削減されます。
デバイスは、高速過渡応答のためにPWM(パルス幅変調)において構成されており、出力ノイズとRF干渉の低減に役立ちます。ISL80020x/ISL80015xは、省スペース8ピン2mm x 2mm TDFN鉛フリーパッケージで販売されており、熱性能の向上を目的とした露出パッドが備わっています。
特徴
- VIN 範囲:2.7V〜5.5V
- IOUT の最大値は1.5Aまたは2A
- スイッチング周波数は1MHzまたは2MHz
- 過電流保護および短絡保護
- 温度過昇/熱保護
- 負の電流保護
- 電力正常とイネーブル
- 100%負荷サイクル(1MHZ)
- 内部ソフトスタートとソフトストップ
- VIN 低電圧ロックアウトおよびVOUT 過電圧保護
- 最高95%のピーク効率性
アプリケーション
- 汎用POL
- 工業、計測機器、医療機器
- ネットワーキングおよびテレコム機器
- ゲームコンソール
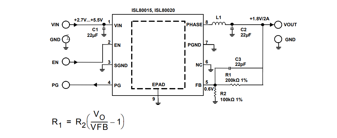
標準アプリケーション回路
公開: 2020-02-04
| 更新済み: 2024-05-03

