Renesas Electronics ISL80102/ISL80103リニアレギュレータは、電流制限未満の突入電流を必要とするアプリケーションの調整を実現するソフト起動ピンの外部コンデンサが特徴です。ENABLE機能を使用すると、パーツを小自己消費電流シャットダウンモードに配置できます。リニアレギュレータには、サブミクロンBiCMOSプロセスが実装されており、ベストインクラスのアナログ性能と全体的な価値を供給できます。
ISL80102/ISL80103 CMOSリニアレギュレータは、バイポーラLDOの負荷に起因する自己消費電流が大幅に小さく抑えられており、効率的でさらに小さなフットプリントのパッケージを実現できます。ISL80102/ISL80103は、10 Ld DFNパッケージでご用意があります。
特徴
- セラミック・コンデンサで安定的
- 2Aおよび3A出力電流定格
- 2.2V~6V入力電圧範囲
- ライン、負荷、TJ = -40°C~+125°Cで保証される±1.8% VOUT精度
- 3Aでの非常に低い120mVドロップアウト電圧(ISL80103)
- 超高速過渡応答
- 優れた62dB PSRR
- 49µVRMS出力ノイズ
- パワーグッド出力
- 突入電流制限を調整可
- 短回路および過温度保護
- 10リードDFNでご用意あり
アプリケーション
- サーバ
- テレコミュニケーションとネットワーキング
- 医療機器
- 計測システム
- ルーターとスイッチ
標準アプリケーション
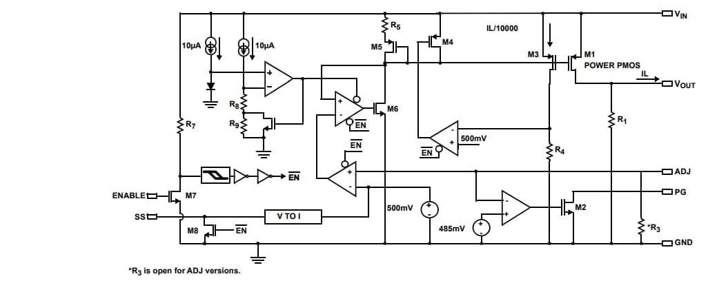
ブロック図
公開: 2020-09-18
| 更新済み: 2022-03-11

