特徴
- 外部パワートランジスタ(Nch+Nch)をサポート
- ブースト内蔵電源回路
- 3ホール正弦波180度電気駆動
- 自動リード角設定
- 速度制御用PWM入力
- ソフトスタート機能
- ポールの選択数
- 電流制限機能
- パワーセーブ機能内蔵
- 回転方向の検出
- 短い休憩制限
- 内蔵複数の保護機能(高速回転保護、低速回転保護、過電圧保護(OVLO)、低電圧ロックアウト(UVLO)、熱シャットダウン(TSD))
アプリケーション
- ファンモーター
- ポンプ用モータ
- 天井ファン
- その他の一般的な消費者機器
仕様
- 8V~28V入力電圧範囲
- VCC + 7.5V(標準)外部パワートランジスタ・アッパー・ゲート駆動電圧
- 9.0V(標準)外部パワートランジスタ低ゲート駆動電圧
- スイッチング周波数: 400kHz(標準)
- 0.6mA(標準)スタンバイ電流
- -25°C~+85°C動作温度範囲
標準アプリケーション回路
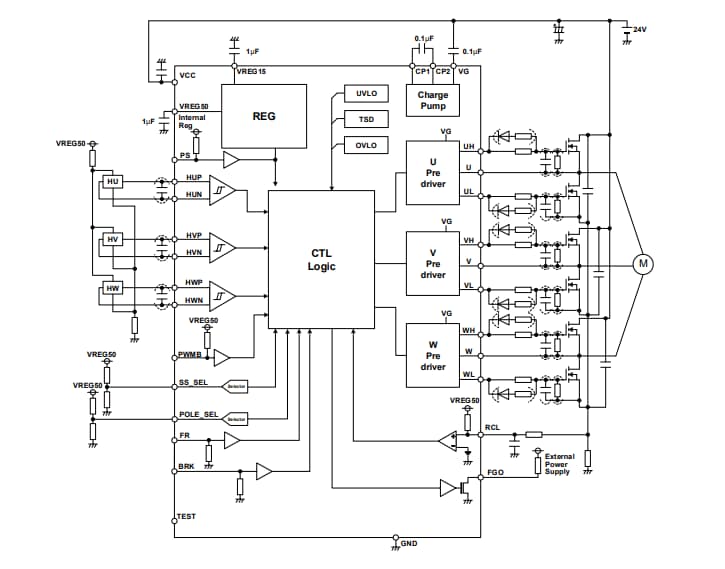
ブロック図
公開: 2021-09-15
| 更新済み: 2022-03-11
