特徴
- 5V単相全波ファンモータドライバ
- 内蔵ホール素子
- AGC機能
- PWMスピード制御
- ソフトスイッチング駆動(PWMタイプ)
- 低PWM負荷スタート支援機能
- クイックスタート機能
- 待機モード
- ロック保護と自動再起動
- コンパクトなパッケージ
- 回転スピードパルス信号(FG)出力
仕様
- 電源電圧範囲:1.8V〜5.5V
- VSON008X2030パッケージ(寸法2mm x 3mm x 0.6mm)
- 出力電圧(上下合計):0.16V(代表値)(0.2A時)
- 動作温度範囲:-40°C~+85°C
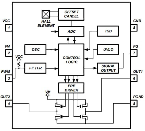
ブロック図
アプリケーション回路図
公開: 2020-04-14
| 更新済み: 2024-09-26
