M5Stack Chain Blank

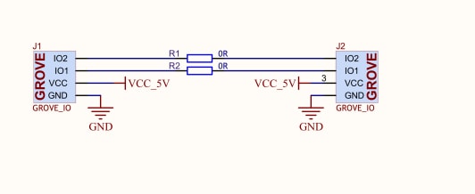
M5Stack Chain Blank is a Chain series Proto Board Do-It-Yourself (DIY) expansion node. The front side of the node provides an 18mm x 18mm universal PCB prototyping area. Inside the node, two interconnected HY2.0-4P connectors are pre-soldered. The pre-soldered connectors allow the node to be directly daisy-chained with M5Stack Chain series devices without affecting the original device functionality. When DIY integration of custom circuits is required, the two 0Ω resistors that connect the communication pins R1 and R2 on the M5Stack Chain Blank PCB can be removed. The I/O pins can then be connected to other circuits via soldering or jump wires, enabling the creation of richer and more flexible interactive applications.

Features

  • Proto board with 2.54mm pitch
  • 23.9mm length x 23.9mm width x16.0mm height dimensions
  • M5Stack Chain series-compatible
  • Two HY2.0-4P expansion interfaces for horizontal expansion of Chain series devices

Kit Contents

Chain Blank Schematic

Schematic - M5Stack Chain Blank

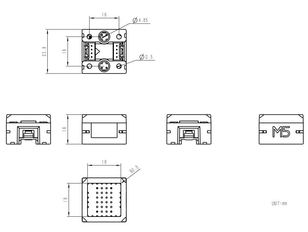
Dimensions

Mechanical Drawing - M5Stack Chain Blank

Videos

公開: 2026-01-30 | 更新済み: 2026-02-03