Semtech SC42 超低入力&ドロップアウト レギュレータ

Semtech SC42 超低入力/超低ドロップアウト2Aレギュレータは、高性能と正電圧を提供し、超低入力と超低ドロップアウト電圧を必要とするアプリケーションで使用するために設計されています。SC42 レギュレータは、1.4Vという低い Vin で動作し、0.5Vという低い出力電圧でプログラム可能です。

Semtech SC42 レギュレータは超低ドロップアウトで製造されており、Vout が Vin に非常に近いアプリケーションに最適です。イネーブル ピンにより、デバイスのシャットダウン時の電力損失がさらに削減されます。出力電圧は、ADJ ピンまたは FB ピンの構成に応じて、外部分圧器または固定設定を介して設定できます。SC42 は、ライン、負荷、温度の変動に対して優れたレギュレーションを提供します。

SC42 は、SOIC-8-EDP(露出ダイパッド) パッケージで入手できます。

アプリケーション

  • テレコム/ネットワークカード
  • マザーボード/周辺機器カード
  • 産業用アプリケーション
  • 無線インフラ
  • セットトップボックス
  • 医療機器
  • ノートブックコンピュータ
  • バッテリ駆動のシステム

代表的なアプリケーション

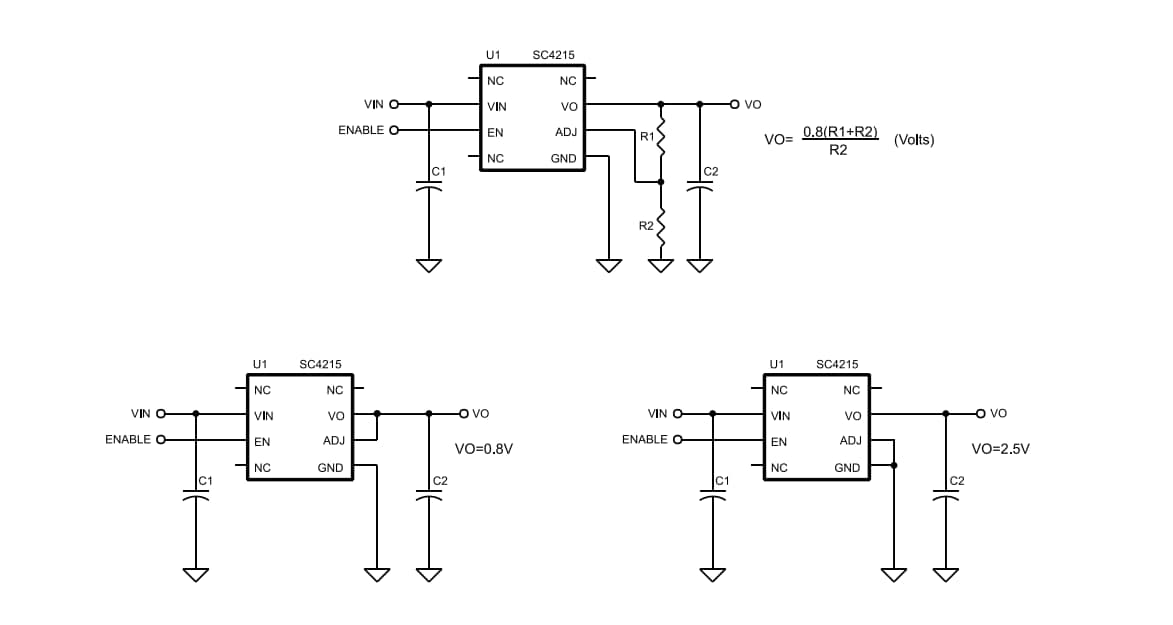
アプリケーション回路図 - Semtech SC42 超低入力&ドロップアウト レギュレータ
View Results ( 8 ) Page
部品番号 データシート 説明
SC4216HSETRT SC4216HSETRT データシート LDO電圧レギュレータ VLI/VLDO 3A REG W/ENABLE
SC4216STRT SC4216STRT データシート LDO電圧レギュレータ LOW INPUT/OUTPUT 3A REG
SC4212MLTRT SC4212MLTRT データシート LDO電圧レギュレータ 500MA LOW VIN LDO LINEAR REG
SC4215ASTRT SC4215ASTRT データシート LDO電圧レギュレータ VRYLW INPT/DRPOUT 2AMP REG W/E
SC4211HSTRT SC4211HSTRT データシート LDO電圧レギュレータ VRYLW INPUT/VRYLW DROPOUT 1AMP
SC4205IS-2.5TRT SC4205IS-2.5TRT データシート LDO電圧レギュレータ ULDO 1.5A 2.5V SO-8
SC4212BMLTRC SC4212BMLTRC データシート LDO電圧レギュレータ 1A LOW VIN LDO LINEA
SC4212LMLTRC SC4212LMLTRC データシート LDO電圧レギュレータ 1A LOW VIN LDO LINEAR REG
公開: 2020-07-27 | 更新済み: 2024-12-05