Silicon Labs Si446x EZRadioPRO®トランシーバ
Silicon Labs Si446x EZRadioPRO®トランシーバは、高性能、低電流トランシーバで、Sub-GHz周波数帯域119MHz~1050MHzをカバーしています。これらのトランシーバには、-126dBmという優れた感度が備わっていると同時に、極めて低いアクティブおよびスタンバイ電流消費を達成しています。Si4464トランシーバには、Sub-GHz帯域119MHz~960MHz全体での連続周波数カバレッジがあり、極めて良好な周波数分解能が備わっています。Si4463トランシーバには、FCC Part 90および169MHzワイヤレスMbusといったナローバンドおよび認可バンドのアプリケーションに最適な位相ノイズ、ブロッキング、選択性能が備わっています。Si4464/63トランシーバには、比類のない出力電力最大20dBと際立ったTX効率性が備わっています。Si4460トランシーバには、アクティブモードTX電流消費18mA @ +11dBmおよび10mAのRX電流が備わっています。特徴
- 119MHz~1050MHz周波数範囲
- 受信感度: -126dBm
- 変調:
- (G)FSK、4(G)FSK、(G)MSK
- OOKおよびASK
- 最大出力電力
- 20dBm (Si4463/64/68)
- 16dBm (Si4461)
- 13dBm (Si4460/67)
- 27dBmまたは30dBmに対するPAサポート
- 低アクティブ消費電力:
- 10/13mA RX
- 18mA TX @ 10dBm (Si4460/67)
- 極小電流パワーダウンモード
- 高速ウェイクアップとホップ時間
- 1.8V~3.6Vの電源
- 優れた選択性性能
- アンテナの多様性とT/Rスイッチ制御
- 高度に構成可能なパケットハンドラ
- TXおよびRX 64バイトFIFO
- 自動周波数制御(AFC)
- 自動ゲイン制御(AGC)
- 低BOM
- 低バッテリ検出器
- 温度センサ
- 20ピンQFNパッケージ
アプリケーション
- スマートメータ
- ホームセキュリティとアラーム
- 遠隔計測
- ガレージとゲート開閉システム
- ホームオートメーション
- 産業用制御装置
- センサネットワーク
- ヘルスモニタ
- 電子棚札
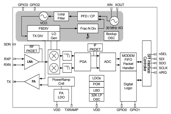
ブロック図
公開: 2019-05-30
| 更新済み: 2024-01-04
